注册帐号丨忘记密码?
1.点击网站首页右上角的“充值”按钮可以为您的帐号充值
2.可选择不同档位的充值金额,充值后按篇按本计费
3.充值成功后即可购买网站上的任意文章或杂志的电子版
4.购买后文章、杂志可在个人中心的订阅/零买找到
5.登陆后可阅读免费专区的精彩内容
打开文本图片集
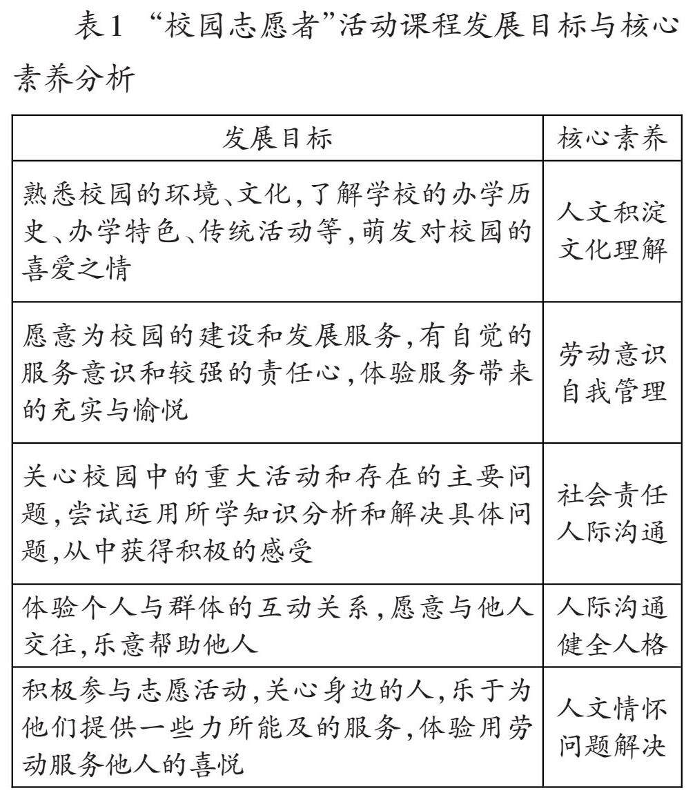
【摘 要】社会服务是综合实践活动课程的活动方式之一。小学阶段的社会服务必须立足“校园”,才能更好地走向“社会”。“校园志愿者”活动课程从社会服务的学习特点出发,紧扣核心素养,以服务为线索,构建纵横贯通的校园服务主题活动系列,设计学科融合且涵盖探究、设计、制作等方式的服务任务,让学生在真实的世界中体验多样化的服务过程,收到了很好的实践效果。(剩余2851字)
登录龙源期刊网
购买文章
综合实践活动中社会服务的序列化构建
文章价格:4.00元
当前余额:100.00
阅读
您目前是文章会员,阅读数共:0篇
剩余阅读数:0篇
阅读有效期:0001-1-1 0:00:00