注册帐号丨忘记密码?
1.点击网站首页右上角的“充值”按钮可以为您的帐号充值
2.可选择不同档位的充值金额,充值后按篇按本计费
3.充值成功后即可购买网站上的任意文章或杂志的电子版
4.购买后文章、杂志可在个人中心的订阅/零买找到
5.登陆后可阅读免费专区的精彩内容
打开文本图片集
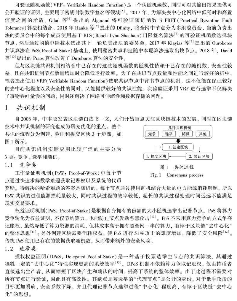
摘要: 传统共识机制中所有背书节点参与背书, 时间消耗量大, 并且存在伪造及操控共识过程的可能性问题,安全性较低。为此, 基于可验证随机函数在背书节点候选集中随机抽取背书节点进行背书操作, 其他背书节点等候其他交易执行时被随机选举, 这种随机方式使背书的过程可以并行化, 能有效提升处理效率, 减少共识机制的处理时间。(剩余628字)
登录龙源期刊网
购买文章
基于随机数的区块链共识机制
文章价格:3.00元
当前余额:100.00
阅读
您目前是文章会员,阅读数共:0篇
剩余阅读数:0篇
阅读有效期:0001-1-1 0:00:00