注册帐号丨忘记密码?
1.点击网站首页右上角的“充值”按钮可以为您的帐号充值
2.可选择不同档位的充值金额,充值后按篇按本计费
3.充值成功后即可购买网站上的任意文章或杂志的电子版
4.购买后文章、杂志可在个人中心的订阅/零买找到
5.登陆后可阅读免费专区的精彩内容
打开文本图片集
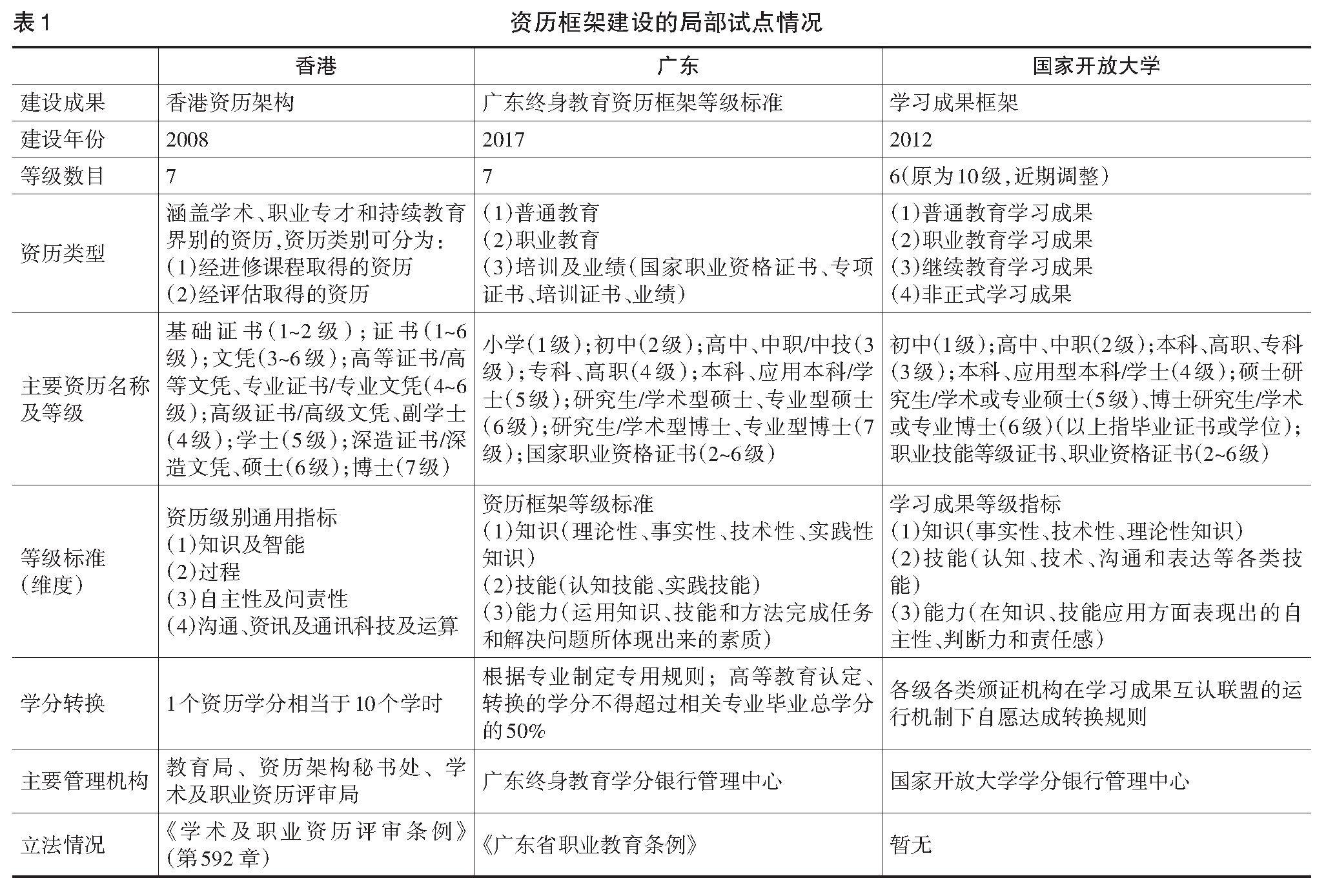
摘要:国家资历框架建设已然成为世界范围内的教育改革浪潮,也势必是一种未来趋势。我国于2016年正式将国家资历框架建设纳入“十三五”发展规划,其后多次出台政策文件,将国家资历框架建设作为终身教育发展与职业教育改革的重要内容。然而,长期以来,我国国家资历框架建设始终停留在政策层面,存在全国性资历框架久未建成、局部试点推广与整合困难、框架要素参差散乱等多重问题。(剩余15943字)
登录龙源期刊网
购买文章
国家资历框架建设困境的成因与突破
文章价格:6.00元
当前余额:100.00
阅读
您目前是文章会员,阅读数共:0篇
剩余阅读数:0篇
阅读有效期:0001/1/1 0:00:00