注册帐号丨忘记密码?
1.点击网站首页右上角的“充值”按钮可以为您的帐号充值
2.可选择不同档位的充值金额,充值后按篇按本计费
3.充值成功后即可购买网站上的任意文章或杂志的电子版
4.购买后文章、杂志可在个人中心的订阅/零买找到
5.登陆后可阅读免费专区的精彩内容
打开文本图片集
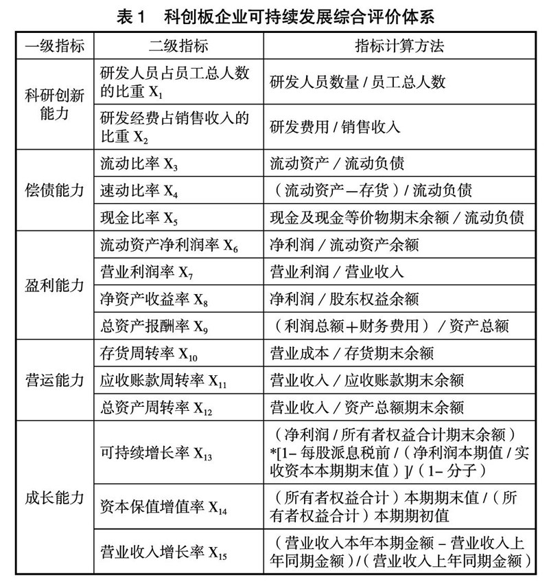
摘 要:提高科技创新能力是企业发展不竭的动力源泉,也是提高企业可持续发展能力的根本。本文从财务角度构建科创板企业可持续发展评价指标体系,对第一批在科创板上市的25家企业的可持续发展能力进行因子分析,并进一步从科研创新能力、偿债能力、营运能力、成长能力、盈利能力五个公共因子探讨科创板企业可持续发展能力,从而提出提升我国科创板企业可持续发展能力的对策建议。(剩余4745字)
登录龙源期刊网
购买文章
企业可持续发展能力评价研究
文章价格:4.00元
当前余额:100.00
阅读
您目前是文章会员,阅读数共:0篇
剩余阅读数:0篇
阅读有效期:0001/1/1 0:00:00