注册帐号丨忘记密码?
1.点击网站首页右上角的“充值”按钮可以为您的帐号充值
2.可选择不同档位的充值金额,充值后按篇按本计费
3.充值成功后即可购买网站上的任意文章或杂志的电子版
4.购买后文章、杂志可在个人中心的订阅/零买找到
5.登陆后可阅读免费专区的精彩内容
打开文本图片集
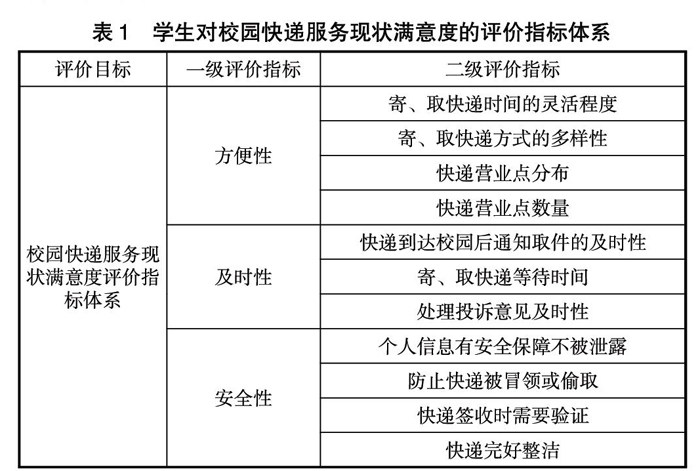
摘 要:目的:分析主要影响大学校园快递服务满意度的因素,为优化大学校园快递行业提供改善意见。方法:构建大学校园快递服务现状满意度的评价指标体系,以兰州大学为例,利用问卷调查兰州大学学生对校园快递服务各指标的满意度,用多元回归模型,分析校园快递的方便性、及时性和安全性对校园快递满意度的影响程度。结果表明:快递服务的方便性、及时性和安全性皆对校园快递服务总体满意度产生积极影响。(剩余6261字)
登录龙源期刊网
购买文章
以多元回归分析探讨校园快递服务满意度影响因素
文章价格:5.00元
当前余额:100.00
阅读
您目前是文章会员,阅读数共:0篇
剩余阅读数:0篇
阅读有效期:0001/1/1 0:00:00