注册帐号丨忘记密码?
1.点击网站首页右上角的“充值”按钮可以为您的帐号充值
2.可选择不同档位的充值金额,充值后按篇按本计费
3.充值成功后即可购买网站上的任意文章或杂志的电子版
4.购买后文章、杂志可在个人中心的订阅/零买找到
5.登陆后可阅读免费专区的精彩内容
打开文本图片集
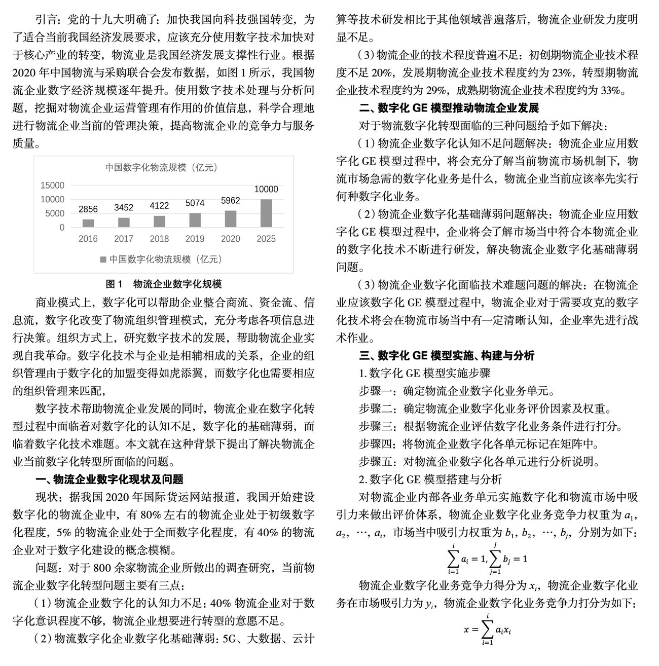
摘 要:随着我国不断进行改革开放,数字化对物流企业的发展起着非常重要的作用。当前,物流企业进行数字化发展的同时,企业还面临着对数字化认知不足、物流企业数字化发展薄弱、物流企业数字化技术难题等相应的问题。本文将使用数字化GE矩阵模型以及数字化的提升策略研究帮助物流企业解决转型问题。给予物流企业实现数字化发展的三点建议,分别为明确物流企业数字化定位、加快物流企业数字化技术开发、解决物流企业数字化技术难题,帮助我国物流企业实现数字化发展。(剩余4465字)
登录龙源期刊网
购买文章
物流企业数字化发展研究
文章价格:4.00元
当前余额:100.00
阅读
您目前是文章会员,阅读数共:0篇
剩余阅读数:0篇
阅读有效期:0001/1/1 0:00:00