注册帐号丨忘记密码?
1.点击网站首页右上角的“充值”按钮可以为您的帐号充值
2.可选择不同档位的充值金额,充值后按篇按本计费
3.充值成功后即可购买网站上的任意文章或杂志的电子版
4.购买后文章、杂志可在个人中心的订阅/零买找到
5.登陆后可阅读免费专区的精彩内容
打开文本图片集
关键词:融合教育;心理韧性;特殊教育需要学生
中图分类号:G44 文献标识码:B 文章编号:1671-2684(2023)02-0033-05
【活动理念】
融合教育是在对人权与受教育权探讨的基础上提出的,是将特殊教育与普通教育相融合的教育模式。融合教育是指通过不同程度的教育设计与调整,使有特殊教育需要的学生与普通学生一起接受学校教育,发挥其潜能,让其身心得到全面发展。(剩余6981字)
登录龙源期刊网
购买文章
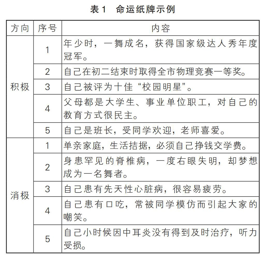
命运纸牌
文章价格:5.00元
当前余额:100.00
阅读
您目前是文章会员,阅读数共:0篇
剩余阅读数:0篇
阅读有效期:0001/1/1 0:00:00