注册帐号丨忘记密码?
1.点击网站首页右上角的“充值”按钮可以为您的帐号充值
2.可选择不同档位的充值金额,充值后按篇按本计费
3.充值成功后即可购买网站上的任意文章或杂志的电子版
4.购买后文章、杂志可在个人中心的订阅/零买找到
5.登陆后可阅读免费专区的精彩内容
打开文本图片集
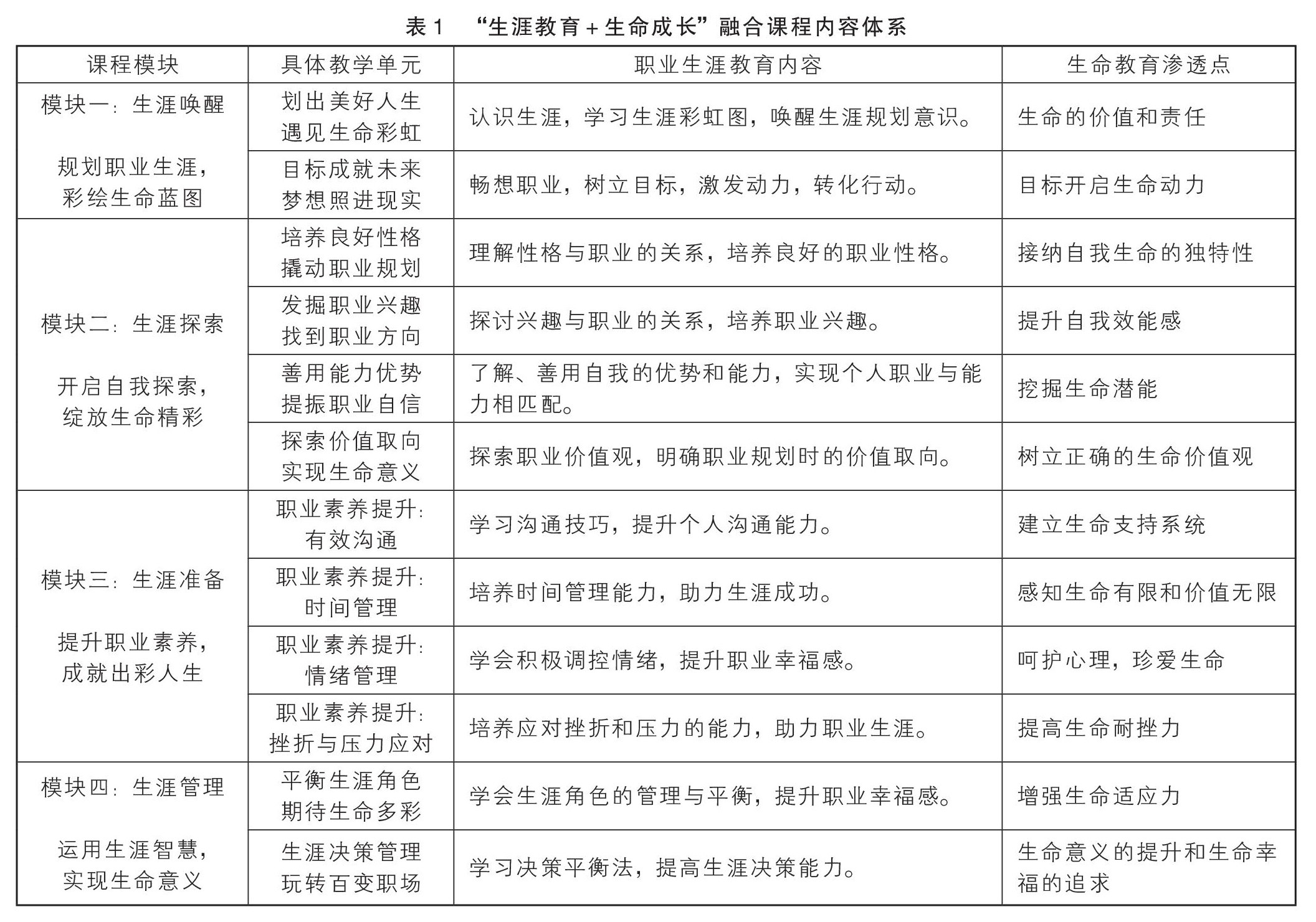
摘要:在中职院校中,职业生涯教育作为落实“以促进就业为导向”的人才培养目标和人才培养模式的抓手之一,正在积极探索中不断发展。生命教育在中职院校中全面推进也势在必行。而生命教育与职业生涯教育在教育目标、教育内容和教育方法上都有很多契合之处,加之职业生涯教育是个人生命价值和生命意义实现的重要途径,职业生涯教育必然要基于生命的成长,生命教育也可以渗透于职业生涯教育中。(剩余4809字)
登录龙源期刊网
购买文章
生命教育在中职职业生涯教育中的有效渗透
文章价格:4.00元
当前余额:100.00
阅读
您目前是文章会员,阅读数共:0篇
剩余阅读数:0篇
阅读有效期:0001/1/1 0:00:00