牡丹江师范学院学报(自然科学版)

牡丹江师范学院学报(自然科学版)

2022年03期
  • 收藏
收藏成功
微博 空间 微信
本刊办刊宗旨:坚持社会主义办刊方向,贯彻党的"百花齐放,百家争鸣"方针,开展学术讨论,交流教学和科研...     展开

类型

季刊

类别

人文科普
定价
促销信息
全年订阅更优惠!
¥12.00 ¥7.29
目录

数学与大数据研究

给定零维数的单圈图研究
摘要:设G是n阶简单图,G的零特征值的重数记作G的零度(记作η(G)).本文考虑n阶(n≥6)单圈图,刻画η(G)=n-6和η(G)=n-7的所有n阶单圈图. 关键词:单圈图;零维数;匹配 [中图分类号]O157.6 [文献标志码]A 文章...
基于政府补贴的养老机构服务博弈模型
摘要:建立Stackelberg主从博弈模型.采用逆向归纳法确定政府补贴金额、养老机构的最优定价及最优服务水平,分析研究重要参数对最优决策的影响,探究政府在“需方”补贴下与养老机构的博弈行为,对于解决养老问题、减缓社会养老压力具有一定的理论...
基于Petri网的购物储值卡流程模型优化
摘要:提出基于Petri网的购物储值卡流程优化方法.通过分析模型中各种行为之间的关系,查找现有购物储值卡模型存在的问题,通过增加相关的控制结构对其进行优化,使得优化之后模型具有安全性、有界性等性质,实现购物储值卡的实名化和可挂失. 关键词:...

计算机与电子信息

基于有效精度的Logistic混沌方程计算轨道偏离研究
摘要:Logistic混沌方程在计算机系统中的计算轨道受到计算机浮点运算有效精度影响会偏离最初的原始轨道.Logistic混沌方程真实轨道分析结果表明,在目前的计算机系统中很难实现真实轨道的计算.IEEE 754浮点运算标准与计算系统中有效...
Apriori算法在高职院校公共选修课关联性分析中的应用
摘要:构建公共选修课关联性分析模型.采用Apriori算法对公共选修课选课历史记录数据进行挖掘分析建模,将构建的模型应用到公共课管理中,可以提高公共选修课数字化智能管理水平. 关键词:数据挖掘;关联规则;Apriori算法;公共选修课;数字...

物理与化学研究

Cr掺杂影响γ-TiAl金属间化合物力学性能的第一性原理计算
摘要:将合金化元素Cr掺入γ-TiAl体系中,研究其对γ-TiAl力学性能的影响.采用PBE构建模型,优化结构;通过CASTEP模块计算γ-TiAl各模型的晶格常数和弹性常数;采用位置选择能方法判断Cr的优先占位.实验结果表明:掺杂元素Cr...
基于LORA的频发带山地泥石流检测系统设计
摘要:提出一种基于扩频物联网技术(LORA)的频发带山地泥石流检测仪.该系统利用STM32作为主控芯片,实现对泥石流实时检测信息的处理与识别,对泥石流的发生概率以及对发生泥石流事件进行判断,实现发送信息及危险警报功能.该系统稳定性高,功耗低...
石墨相氮化碳的结构与光催化性能
摘要:阐述石墨相氮化碳的合成、在光催化领域中的应用、改性与形貌控制,展望其在光催化领域面临的机遇和挑战. 关键词:石墨相氮化碳;光催化;改性 [中图分类号]TK91;O644.1[文献标志码]A 文章编号:1003-6180(2022)03...

地理科学研究

冰雪旅游者休闲技能对旅游动机的影响
摘要:选取滑雪项目作为研究对象,研究冬奥会背景下冰雪旅游者休闲技能与旅游动机的相关关系.研究结果表明:休闲技能与滑雪旅游者的旅游动机有显著的相关性,休闲参与对滑雪旅游者的旅游动机有显著的正影响,休闲参与对滑雪旅游者的休闲技能有显著的正影响....
基于Landsat8影像的依兰县土地利用变化分析
摘要:以Landsat8卫星影像数据为基础,选取依兰县2013,2016,2020年遥感影像进行监督分类,使用土地利用面积变化、土地利用转移矩阵和土地利用类型动态模型分析依兰县土地利用变化情况.结果表明:2013-2020年,依兰县综合土地...

体育科学研究

有氧运动改善青少年网络成瘾效果Meta分析
摘要:探究有氧运动对青少年网络成瘾的改善效果.从Pubmed,Web of Science,Cochrane library,PsycNET,CBM,CNKI数据库收集有氧运动改善青少年网络成瘾的随机(RCT)对照试验,研究结果显示:有氧运...
美国职业篮球联赛队员“位置模糊化”分析及其启示
摘要:以NBA官方网站2020-2021赛季所有球员(505人)的身体基本信息和常规技术数据为研究对象,分析NBA传统位置组和位置模糊组球员的不同性.研究表明,“位置模糊化”要求青少年技术更加全面多样,在立足本位置基础上学习其他位置基本技术...
太极拳在白俄罗斯的发展历程与传播探骊
摘要:通过对太极拳在白俄罗斯传播情况分析,提出太极拳在白俄罗斯的传播对策:以当地孔子学院为平台开设太极拳课程,培养精通双语的综合型海外太极拳专业教师,拓展太极拳网络传播的渠道,推进太极拳国别化传播,加大太极拳跨文化传播的力度和效度,使太极拳...

课程思政论坛

工程教育认证背景下学生能力培养研究
摘要:工程教育认证是以毕业要求为核心培养学生解决复杂工程问题能力为最终目的的综合评价体系.课程建设是根本,通过课程体系构建,利用合适的教学方法在教学过程中培养学生的能力尤为重要.本文通过导师制、教学方法改革和企业参与教学过程,培养学生的工程...
大学计算机基础课程思政教学改革研究
摘要:通过强化教师自身的理论与道德修养,提升课程目标,丰富课程内容,优化教学方法,拓展思政资源,把课程思政融入大学计算机基础教学中,达到教书育人的目的. 关键词:课程思政;教学改革;大学计算机基础 [中图分类号]G642[文献标志码]A 文...
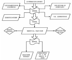
立德树人:武术课程融合思政元素之实践路径
摘要:基于立德树人理念,阐述武术课程融合课程思政元素的实践路径:通过课程内容的融合、教学方法的创新、科学合理评价方式的创建、立身楷模言传身教的教师队伍建设,将思政元素渗入到武术课程的教学过程中. 关键词:武术;课程思政;协同育人 [中图分类...
课程思政融入生物教育类课程路径探析
摘要:以学科教学(生物)专业教师教育类课程中学生物学习题解析为例,谈课程思政建设的意义和存在的问题,给出课程思政全面融入的路径,为高校研究生课程思政建设提供参考. 关键词:课程思政;生物教育类课程;路径探析 [中图分类号]G642.0[文献...
相关杂志
  • 科学24小时

    科学24小时

    2025年12期
    ¥3.69
  • 知识就是力量

    知识就是力量

    2025年12期
    ¥8.89
  • 环球人文地理

    环球人文地理

    2025年11期
    ¥15.00
  • 知识窗·上半月

    知识窗·上半月

    2025年12期
    ¥4.89
  • 大众科学

    大众科学

    2024年24期
    ¥6.00
  • 百科探秘·航空航天

    百科探秘·航空航天

    2025年12期
    ¥6.00
  • 百科知识

    百科知识

    2025年24期
    ¥4.29
  • 科学大观园

    科学大观园

    2026年01期
    ¥9.69
  • 军事文摘·科学少年

    军事文摘·科学少年

    2025年12期
    ¥4.89
  • 布达拉

    布达拉

    2025年11期
    ¥4.89
  • 发明与创新(下旬刊)

    发明与创新(下旬刊)

    2026年02期
    ¥3.69
  • 科学之友

    科学之友

    2026年01期
    ¥9.00
订阅全年后,您可享受以下权益
①该本杂志即日起至未来1年内所有更新电子版杂志的使用权限;
②赠送该杂志的部分往期的杂志的使用权限,有效期1年。

全年订购价格: ¥29.16

订阅全年
--%>

登录龙源期刊网

温馨提示:

1.点击网站右上角的“充值”按钮可以为您的账号充值

2.充值金额可以选择30,50,100或500元

3.充值成功后即可购买网站上的任意杂志或文章

还没有龙源账户? 立即注册

购买杂志

牡丹江师范学院学报(自然科学版)

杂志价格:¥7.29元

  • 微信扫码支付
  • 当前余额:100.00

购买杂志

牡丹江师范学院学报(自然科学版)

杂志价格:¥7.29元

  • 微信扫码支付
  • 当前余额:¥100.00

    去充值
monitor
客服机器人