华文文学

华文文学

2025年06期
  • 收藏
收藏成功
微博 空间 微信
《华文文学》(双月刊)创刊于1985年,由汕头大学主办,是中国内地首份专门发表港澳台及海外华文文学作品和评论的刊物。杂志...     展开

类型

双月刊

类别

文学小说
定价
促销信息
全年订阅更优惠!
¥15.00 ¥9.00
目录

创刊40周年专栏

守正创新四十载,融通中外谱新篇
今天,群贤毕至、少长咸集,我们以学术的名义相聚一堂,共同庆祝《华文文学》创刊四十周年。此刻,我的心中满是感恩与敬畏一感恩四十年来每一位陪伴刊物成长的师长同仁,敬畏这份在时代浪潮中始终坚守的文化事业。作为刊物现任主编,能站在这里回望四十年风雨...
南粤风·时代潮·学术范
一家扎根侨乡的学术期刊,如何以“南粤风"为帆、“时代潮"为舵、“学术范"为桨,在世界华文文学的浩瀚星海中划出璀璨四十年的历程? “南粤风”“时代潮”“学术范”,并非孤立存在,而是相互渗透、共同塑造了《华文文学》...
我与《华文文学》
很荣幸受邀参加汕头大学《华文文学》主办的“世界文学格局中的海外华文文学国际学术论坛暨《华文文学》创刊四十周年座谈会”。由衷感谢蒋述卓主编、杨庆杰院长、谢龙新常务副主编、管宗昌主任的精心筹备,为我们呈现了这场思想荟萃、意义深远的盛会。我们聆听...
学术传承与期刊使命
2025年10月18日,由文学院和《华文文学》编辑部共同举办的“"在学术交流中心成功举办。会议邀请了来自南京大学、厦门大学、暨南大学、华南师范大学、黑龙江大学、安徽大学、海南大学、中国传媒大学、中国世界华文文学学会、世界华文文学联...

史论

《浩然的自我批评》指瑕
摘要:文学史指瑕批评可看作古典文论指瑕批评话语的现代转化,其意在对文学史著的史实与史实基础上的史识作出批评。《哈佛新编中国现代文学史》中《浩然的自我批评》一文有较多史实不准与史识值得商榷之处,可用指瑕批评的方式逐一勘误与商榷,对部分不当之处...
《《新小说丛>祝词》用典摭考及其史论价值发微
摘要:《新小说丛》创刊祝词由“新会林文聪"撰,文体形式骈化,文辞优美,其价值尤在于具有小说“史"观及“史论”研究之性质。祝词中所用典故多较为熨帖,紧密契合林氏之小说史观,从中见其深厚的文学底蕴及宏阔的中西学比较视野。“用...

作家研究

深思之轻:论西西诗歌的“动态诗学”
摘要:西西的诗歌富有实验精神,往往可以在与他者的互动、对话中不断生成新的意义。首先,其诗歌常常从天真的儿童视角出发,与成人世界的现实成规拉开距离,以感性和直觉与世界对话。其次,其诗歌经常呈现出图像的形式,富有变动性和不确定性,邀请读者参与解...
马华文学批评的本土美学路径
摘要:潘碧华的马华文学批评兼顾马华文学的美学属性、文化特质、历史逻辑和意识形态,并且体现出几大研究路径。一是对马华文学和中国现代文学进行同根关联,从发生起源、传播媒介、发展轨迹等方面,揭马华文学和中国现代文学的同源发生和同频发展;二是对马华...

美华文学研究

《马蜂和无政府主义蜜蜂》中的动物异托邦寓言叙事解析
摘要:动物寓言小说的特点是借用动物形象及其生存空间的矛盾冲突来揭示人类现实世界中的问题。美国华裔科幻作家余丽莉的科幻小说《马蜂和无政府主义蜜蜂》通过动物寓言叙事与现实叙事相互关联的双环情节构建了一个虚实交错的异托邦,将丛林中的马蜂与蜜蜂之间...
“异域性”与“中国性”
摘要:2013年移居美国后,张惠雯的创作转向于书写新移民生活,充满异域性特质的故事之下内置着对中国式问题的反身回顾,体现出有意味的情感辩证。小说以风景为线索披露新移民孤独与疏离的情感遭遇,透视其趋于原子化的生存境况,并同时标定了小说书写“异...

作品研究

外国炉灶中国菜
摘要:凌叔华把用外语进行文学创作比喻为“用外国炉灶做中国菜”。在《古韵》中,无论是语言转换还是文本选材,作家无一不面临中外文化的双重制约:一方面,深受中国传统文化的影响,坚持书写真实的中国;另一方面,身处异域文化语境,面对西方的文化霸权,不...
论黑孩“东京三部曲”的自叙式写作
摘要:20世纪90年代初,黑孩在国内文坛崭露头角,1992年的赴日之旅为她在国内文坛的踪迹按下了“奔跑中的暂停键”,及至2019年黑孩携“东京三部曲"《上野不忍池》《惠比寿花园广场》《贝尔蒙特公园》才正式重返文坛。“东京三部曲”书...

港澳台文学研究

抒情与批判的双重变奏
摘要:目前的研究认为,舒巷城的诗歌创作经历了三个阶段的风格转变,这种观点主要依赖出版的单行本诗集,忽略了文学刊载的初始园地,难以勾勒诗风转变的历史脉络及原因。重返舒巷城发表的左翼文艺期刊,会发现其诗风从“抒情”转向"批判”,一方面...
“诗城”重建与“他城"镜像
摘要:城市文化改变了诗人认知与感受世界的基本模式,作为“诗城”的澳门用现代的诗形状写城中人现代的情绪。澳门新诗中投射出内地、港台地区、葡萄牙及西方的城市镜像,在呈现镜像的表征上澳门诗歌承续了中华文化的“大传统”,保留或衍生出了本土地方的“小...
反“帝国之眼”:台湾“自然志”的历史建构与他者想象
摘要:从西方人到日本人,不论民族学、植物学或动物学,台湾早期的自然史可说是外国人的发现史,是“帝国之眼"凝视下的产物。在20世纪80年代之后,当台湾自然书写者刘克襄、杨南郡等将这些自然史资料转化成自然书写的养分及致敬对象时,却未能...

译介与传播

从纸托邦看中国现当代文学的译介之道
摘要:中国文学英译研究如火如茶,但以译介组织或译介网站为对象的研究极少,中国现当代文学是中国文化的重要组成部分,纸托邦这一集翻译、出版、传播于一体的综合平台汇集海内外中国文学译者、出版者、编辑和读者,成功译介了贾平凹、莫言、王小波、格非等众...

年表

也斯年表
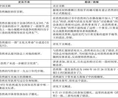
1949年 3月12日出生于广东。本名梁秉钧,广东新会人。4岁,父病逝。 本年,随父母来港。 1960年 7月,从端正小学毕业。 9月,入读巴富街官立中学。 本年,中学以后看大量文学作品,从大会堂图书馆借阅中、俄、英、美、欧洲诗集及小说。开...
相关杂志
  • 当代

    当代

    2025年05期
    ¥12.00
  • 北京文学

    北京文学

    2026年01期
    ¥15.00
  • 译林

    译林

    2026年01期
    ¥12.00
  • 啄木鸟

    啄木鸟

    2026年02期
    ¥9.00
  • 十月

    十月

    2026年01期
    ¥15.00
  • 美文

    美文

    2026年04期
    ¥9.00
  • 上海文学

    上海文学

    2026年02期
    ¥9.00
  • 辽河

    辽河

    2025年12期
    ¥7.29
  • 民间文学

    民间文学

    2025年02期
    ¥6.00
  • 长江文艺

    长江文艺

    2024年10期
    ¥6.00
  • 北京文学·中篇小说月报

    北京文学·中篇小说月报

    2026年01期
    ¥15.00
  • 小品文选刊

    小品文选刊

    2026年04期
    ¥4.89
订阅全年后,您可享受以下权益
①该本杂志即日起至未来1年内所有更新电子版杂志的使用权限;
②赠送该杂志的部分往期的杂志的使用权限,有效期1年。

全年订购价格: ¥54.00

订阅全年
--%>

登录龙源期刊网

温馨提示:

1.点击网站右上角的“充值”按钮可以为您的账号充值

2.充值金额可以选择30,50,100或500元

3.充值成功后即可购买网站上的任意杂志或文章

还没有龙源账户? 立即注册

购买杂志

华文文学

杂志价格:¥9.00元

  • 微信扫码支付
  • 当前余额:100.00

购买杂志

华文文学

杂志价格:¥9.00元

  • 微信扫码支付
  • 当前余额:¥100.00

    去充值
monitor
客服机器人