中国现代医生

中国现代医生

2025年16期
  • 收藏
收藏成功
微博 空间 微信
全国广大临床医生工作、学习的参考和交流的园地《中国现代医生》杂志传递医疗科技资讯报道医生临床进展展示医生科研成果交流医生...     展开

类型

旬刊

类别

学术
定价
促销信息
全年订阅更优惠!
¥20.00 ¥12.00
目录

论著

淋巴瘤CAR-T免疫治疗患者支持性照护方案的构建
[摘要] 目的 以支持性照护需求为基础,构建淋巴瘤嵌合抗原受体T细胞(chimeric antigen receptor T cell,CAR-T)免疫治疗患者的支持性照护方案。方法 通过文献研究、半结构式访谈初步构建支持性照护方案问卷,运...
不同频率rTMS对脑卒中后偏瘫肩痛的影响
[摘要] 目的 观察不同频率重复经颅磁刺激(repetitive transcranial magnetic stimulation,rTMS)联合常规康复治疗对脑卒中后偏瘫肩痛患者的影响。方法 选取2022年9月至2024年5月在桂平市...
奥马哈系统延续性护理对肩袖术后患者疼痛及生活的影响
[摘要] 目的 探讨奥马哈系统延续性护理对关节镜下肩袖修补术患者疼痛程度及生活质量的影响。方法 选取2022年9月至2023年5月于温州医科大学附属第一医院接受关节镜下肩袖修补术的110例患者,根据随机数字表法将其分为干预组和对照组,每组5...
电针联合抗血栓压力带预防静脉血栓栓塞高危患者深静脉血栓形成的价值
[摘要] 目的 探讨电针联合抗血栓压力带对神经危重症静脉血栓栓塞(venous thromboembolism,VTE)高危患者深静脉血栓形成(deep venous thrombosis,DVT)的预防价值。方法 选取2023年4月至2...
基于ICF-CY的儿童脑性瘫痪MACE康复体系的探究
[摘要] 目的 探究基于《国际功能、残疾和健康分类(儿童和青少年版)》(international classification of functioning,disability and health for children and y...
T细胞与PD-L1在晚期非小细胞肺癌中的作用
[摘要] 目的 探究调节性T细胞和外泌体程序性死亡受体配体1(programmed death-ligand 1,PD-L1)在晚期非小细胞肺癌(non-small cell lung carcinoma,NSCLC)免疫治疗中的作用。方法...
基于CBCT对不同性别下颌阻生第三磨牙拔除策略的临床价值研究
[摘要] 目的 基于锥形束CT(cone beam computed tomograph,CBCT)对影响下颌阻生第三磨牙(impacted mandibular third molar,IMTM)拔除难度的相关因素进行研究。方法 选取20...
个体化营养干预联合一日门诊模式对妊娠糖尿病孕妇妊娠结局的影响
[摘要] 目的 探究个体化营养干预联合一日门诊模式对妊娠糖尿病(gestational diabetes mellitus,GDM)孕妇血糖管理及妊娠结局的影响。方法 选取2023年1月至2024年1月在广西壮族自治区妇幼保健院门诊进行产前...
前循环急性大血管闭塞性脑卒中机械取栓术后颅脑CT可逆性缺血性水肿的影响因素分析
[摘要] 目的 探讨前循环急性大血管闭塞性脑卒中(acute large vessel occlusive stroke,ALVOS)机械取栓术后颅脑CT可逆性缺血性水肿的影响因素。方法 选取2022年6月至2024年7月于嘉兴市第一医院接...
小儿支气管肺炎住院时间延长的危险因素及对策分析
[摘要] 目的 探究小儿支气管肺炎住院时间延长的危险因素及干预对策。方法 回顾性分析2022年4月至2024年6月舟山市妇女儿童医院收治的152例支气管肺炎患儿的临床资料,根据患儿住院时间是否延长将其分为延长组(住院时间≥10d,53例)和...
2324例患者支原体、衣原体感染情况及药敏分析
[摘要] 目的 分析2324例患者解脲支原体(Ureaplasma urealyticum,UU)、人型支原体(Mycoplasma hominis,MH)和沙眼衣原体(Chlamydia trachomatis,CT)的感染情况和耐药性,...
基于GEO基因数据集的糖尿病足溃疡差异表达基因生物信息学分析
[摘要] 目的 通过生物信息学分析探寻与糖尿病足溃疡(diabetic foot ulcer,DFU)发生发展相关的重要基因。方法 对基因表达综合数据库(Gene Expression Omnibus,GEO)GSE143735数据集进行基...
脑小血管病患者膀胱过度活动症与神经心理特征的相关性研究
王育伟1,丁文华2,邱景景1,克拉热·吐鲁洪1,耿玉荣1 [摘要] 目的 探讨脑小血管病(cerebral small-vessel disease,CSVD)患者膀胱过度活动症(overactive bladder,OAB)与神...

药物研究

基于数据挖掘专利复方治疗胆石症的用药规律
[摘要] 目的 基于数据挖掘分析国家专利数据库中治疗胆石症的用药规律及组方特点。方法 检索国家知识产权局的国家专利数据库自建库至2024年1月治疗胆石症的中药复方,采用中医传承辅助平台(V 2.5)建立中药复方数据库,并通过平台及SPSS ...
人工虎骨粉通过Wnt/β-catenin通路治疗膝骨关节炎的疗效
[摘要] 目的 探讨人工虎骨粉通过Wnt/β-catenin通路治疗膝骨关节炎(knee osteoarthritis,KOA)的疗效。方法 将40只SD大鼠分为对照组、KOA组、低剂量组、高剂量组;KOA组、低剂量组、高剂量组均采用前十字...
七叶皂苷对RAW264.7巨噬细胞炎症模型的作用研究
[摘要] 目的 研究七叶皂苷(Escin)对巨噬细胞极化因子、炎症因子和炎症相关通路的调控作用。方法 分别使用0、0.5、1.0、2.0、5.0、10.0和20.0μmol/L的Escin处理RAW264.7巨噬细胞,MTT法测定不同浓度E...
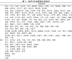
中医药治疗干燥综合征的方药分析及理论探讨
[摘要] 目的 探讨中医药治疗干燥综合征(Sjögren syndrome,SS)的核心理论及用药特点。方法 检索中国知网、万方数据知识服务平台、维普网、中国生物医学文献服务系统自建库至2022年9月30日发表的中医药治疗SS的相...

医学教育

改良BOPPPS法结合双向评价在心内科教学中的应用
[摘要] 目的 探讨改良BOPPPS法结合双向评价在心内科临床实习教学中的应用效果。方法 选取2023年4月至12月在新疆医科大学第五附属医院心内科轮转的本科实习生60名纳入对照组,2024年1月至9月于心内科轮转的本科实习生60名纳入试验...
PBL联合情景模拟教学在普通外科实习中的应用
[摘要] 目的 探讨以问题为导向的教学法(problem-based learning,PBL)联合情景模拟教学模式在普外科实习教学中的效果。方法 选取2023年1月至12月在西安交通大学第一附属医院普外科实习的138名医学本科生,将其随机...

中医经验

基于“伏邪损络”论治膜性肾病
[摘要] 基于“伏邪损络”理论探析膜性肾病的病机。伏邪理论源于《黄帝内经》“伏气”学说,揭示风、湿、痰、瘀等病邪潜匿肾络的特性;络病学说阐释“久病入络”的病理转归,两者结合形成“伏邪损络”的核心病机。病机演变大致呈现三期特征:风邪扰动免疫稳...
基于“母子相及”理论三脏同调辨治肺癌经验
[摘要] 以中医五行“母子相及”理论为切入点,深入探讨中医辨治肺癌的理法方药体系,阐释“郁、痰、瘀、毒、虚”核心病机观指导下的辨证论治规律及遣方用药特色。肺癌的发生与肺、脾、肾三脏相关,发病基础在于正气亏虚,郁、痰、瘀、毒为主要病理因素,病...
基于“木土同病”理论论治甲状腺功能亢进
[摘要] 甲状腺功能亢进(以下简称甲亢)是甲状腺激素合成与分泌增加导致机体基础代谢增强而引发神经、心血管、消化等系统功能紊乱和代谢亢进的一种内分泌疾病。周建扬教授基于“木土同病”理论辨治甲亢,明确肝脾同病为甲亢的重要病机,确立疏肝健脾、调和...

综述

脑卒中临床事件预测模型的研究进展
[摘要] 海量医学数据的积累和人工智能技术的迅猛发展为构建精准的脑卒中临床事件预测模型带来可能。本文综述脑卒中临床预测模型的研究进展,分析不同模型在数据来源、算法选择及性能方面的优缺点,同时通过总结临床预测模型在实际医疗场景中的应用,全面呈...
嘌呤能配体门控离子通道在膝骨关节炎中的研究进展
[摘要] 嘌呤能配体门控离子通道(purinergic ligand-gated ion channel,P2X)通过介导Ca2+、Na+内流参与炎症、疼痛和细胞代谢调节,在膝骨关节炎(knee osteoarthritis,KOA)的发病...
基于“浊阴”理论探析精液液化异常的病机与治疗
[摘要] 精液液化异常是导致男性不育的常见原因之一,临床上治疗颇为棘手。在中医理论的指导下,本文基于“浊阴”理论探讨精液液化异常所致之不育,认为其核心病机为本虚标实、浊阴不化,并提出健脾清热、祛湿化浊降浊阴和疏肝解郁、行气通阳化浊阴及扶正补...
布地奈德防治支气管肺发育不良的研究进展
[摘要] 支气管肺发育不良(broncho-pulmonary dysplasia,BPD)是早产儿的主要并发症,严重影响早产儿的远期预后和死亡率。早产儿BPD发生发展的机制之一是肺部炎症和氧化应激的增加。糖皮质激素具有抗炎、减轻肺水肿和支...
免疫检查点抑制剂相关不良反应:临床表现与发生机制
[摘要] 免疫检查点抑制剂通过靶向调节激活患者自身T细胞对抗肿瘤细胞,其在多种类型恶性肿瘤治疗中效果显著。然而,这种激活也可能失控,进而使机体的正常组织和器官受到攻击,引发不同程度的免疫相关疾病和/或其他并发症,即免疫相关不良反应。本文探讨...
香砂六君子汤在消化系统疾病中的研究进展
[摘要] 香砂六君子汤是治疗消化系统疾病的经典方剂。随着近年来对香砂六君子汤认识的不断加深,为临床诊治提供新的理论支持与思路。本文通过论述其组成中药的药理成分作用,总结该方在治疗慢性胃炎、功能性消化不良、消化性溃疡、反流性食管炎、肠易激综合...
独活寄生汤治疗类风湿关节炎的研究进展
[摘要] 独活寄生汤具有滋补肝肾、止痹痛、益血气的作用,是治疗类风湿关节炎的常用方。研究发现独活寄生汤可降低促炎因子水平,促进淋巴新生,减轻关节肿胀和疼痛,缓解类风湿关节炎临床症状。本文阐述独活寄生汤治疗类风湿关节炎的研究进展,为科研和临床...
椎间盘真空现象的病理机制与临床诊疗进展
[摘要] 椎间盘真空现象(intervertebral disc vacuum phenomenon,IDVP)是指发生在椎间盘内的气体积聚现象。IDVP作为椎间盘退变进程的重要标志,可提示椎间盘力学失稳及神经压迫风险,对早期干预策略制定、...
糖尿病相关认知功能障碍与肠道菌群关系的研究进展
[摘要] 糖尿病和认知功能障碍是人口老龄化社会所面临的两大主要挑战。糖尿病与认知功能障碍存在密切关系,2型糖尿病被视为引发认知功能障碍的独立危险因素。目前,糖尿病相关认知功能障碍的发病机制尚不明确。肠道菌群是存在于人体胃肠道中的微生物,其对...
无创定位技术在肺结节中的应用进展
[摘要] 近年来,随着CT技术的不断进步及人们体检意识的增强,肺结节的发现率显著提高,这为肺癌的早期发现和治疗提供重要的影像学基础,可有效降低肺癌死亡率。电视辅助胸腔镜手术已成为目前治疗肺结节的主要方法。本文综述现有无创定位技术的应用现状,...
胃泌素在胃癌前病变中的研究进展
[摘要] 胃癌前病变(gastric precancerous lesion,GPL)是胃癌发生发展的必经阶段。早期筛查GPL可有效降低胃癌的发病率和死亡率。GPL的早期筛查可依靠血清肿瘤标志物。血清肿瘤标志物可反映胃黏膜病变的程度,其中胃...
相关杂志
  • 中国商论

    中国商论

    2025年23期
    ¥17.49
  • 中外建筑

    中外建筑

    2025年10期
    ¥9.90
  • 河南科技

    河南科技

    2025年22期
    ¥6.00
  • 海洋开发与管理

    海洋开发与管理

    2025年07期
    ¥21.69
  • 计算机应用文摘

    计算机应用文摘

    2025年24期
    ¥9.00
  • 社会科学研究

    社会科学研究

    2025年06期
    ¥9.00
  • 现代信息科技

    现代信息科技

    2025年22期
    ¥18.00
  • 湖南大学学报(社会科学版)

    湖南大学学报(社会科学版)

    2025年06期
    ¥12.00
  • 计算技术与自动化

    计算技术与自动化

    2025年04期
    ¥10.89
  • 中国调味品

    中国调味品

    2025年12期
    ¥0.00
  • 民主与科学

    民主与科学

    2025年05期
    ¥3.39
  • 中国民族民间医药·下半月

    中国民族民间医药·下半月

    2025年11期
    ¥9.69
订阅全年后,您可享受以下权益
①该本杂志即日起至未来1年内所有更新电子版杂志的使用权限;
②赠送该杂志的部分往期的杂志的使用权限,有效期1年。

全年订购价格: ¥432.00

订阅全年
--%>

登录龙源期刊网

温馨提示:

1.点击网站右上角的“充值”按钮可以为您的账号充值

2.充值金额可以选择30,50,100或500元

3.充值成功后即可购买网站上的任意杂志或文章

还没有龙源账户? 立即注册

购买杂志

中国现代医生

杂志价格:¥12.00元

  • 微信扫码支付
  • 当前余额:100.00

购买杂志

中国现代医生

杂志价格:¥12.00元

  • 微信扫码支付
  • 当前余额:¥100.00

    去充值
monitor
客服机器人