注册帐号丨忘记密码?
1.点击网站首页右上角的“充值”按钮可以为您的帐号充值
2.可选择不同档位的充值金额,充值后按篇按本计费
3.充值成功后即可购买网站上的任意文章或杂志的电子版
4.购买后文章、杂志可在个人中心的订阅/零买找到
5.登陆后可阅读免费专区的精彩内容
打开文本图片集
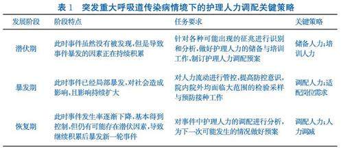
[摘要]目的 探讨大型综合医院应对突发重大呼吸道传染病的护理人力调配策略。方法基于权变理论的外部情境分析传染病事件发展进程的权变因素,综合内部情境中不同岗位对护理人力需求的权变因素,将护理人力按照个人能力分为O-IV级,按照专业匹配程度分为低、中、高三级,结合个人能力与专业匹配程度对护理人力标签化,建立适用于外部情境变化及内部岗位需求的人力适配策略。(剩余5153字)
登录龙源期刊网
购买文章
基于权变理论的重大呼吸道传染病护理人力调配策略研究
文章价格:4.00元
当前余额:100.00
阅读
您目前是文章会员,阅读数共:0篇
剩余阅读数:0篇
阅读有效期:0001-1-1 0:00:00