注册帐号丨忘记密码?
1.点击网站首页右上角的“充值”按钮可以为您的帐号充值
2.可选择不同档位的充值金额,充值后按篇按本计费
3.充值成功后即可购买网站上的任意文章或杂志的电子版
4.购买后文章、杂志可在个人中心的订阅/零买找到
5.登陆后可阅读免费专区的精彩内容
打开文本图片集
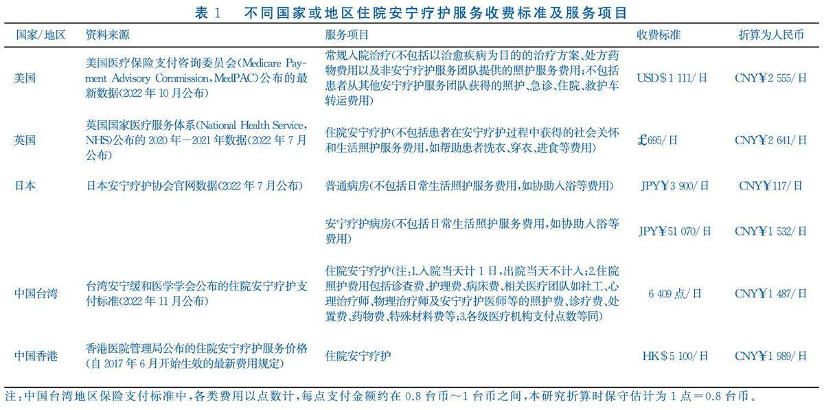
【关键词】购买力平价指数;安宁疗护;收费标准
中图分类号:R47 文献标识码:A
安宁疗护是指将临终患者和家属作为一个照护单元,为其提供身体、心理、精神、社会等的全方位照护,以提高患者生命质量,帮助患者舒适、安详、有尊严地离世。随着我国人口老龄化进程加速和慢性病患者入数增加,安宁疗护服务需求也逐步增长。(剩余3878字)
登录龙源期刊网
购买文章
基于购买力平价指数的安宁疗护服务收费标准研究
文章价格:4.00元
当前余额:100.00
阅读
您目前是文章会员,阅读数共:0篇
剩余阅读数:0篇
阅读有效期:0001-1-1 0:00:00