注册帐号丨忘记密码?
1.点击网站首页右上角的“充值”按钮可以为您的帐号充值
2.可选择不同档位的充值金额,充值后按篇按本计费
3.充值成功后即可购买网站上的任意文章或杂志的电子版
4.购买后文章、杂志可在个人中心的订阅/零买找到
5.登陆后可阅读免费专区的精彩内容
打开文本图片集
【关键词】智慧医院;医院建设;运营实践;应用场景
中图分类号:R197.324 文献标识码:B
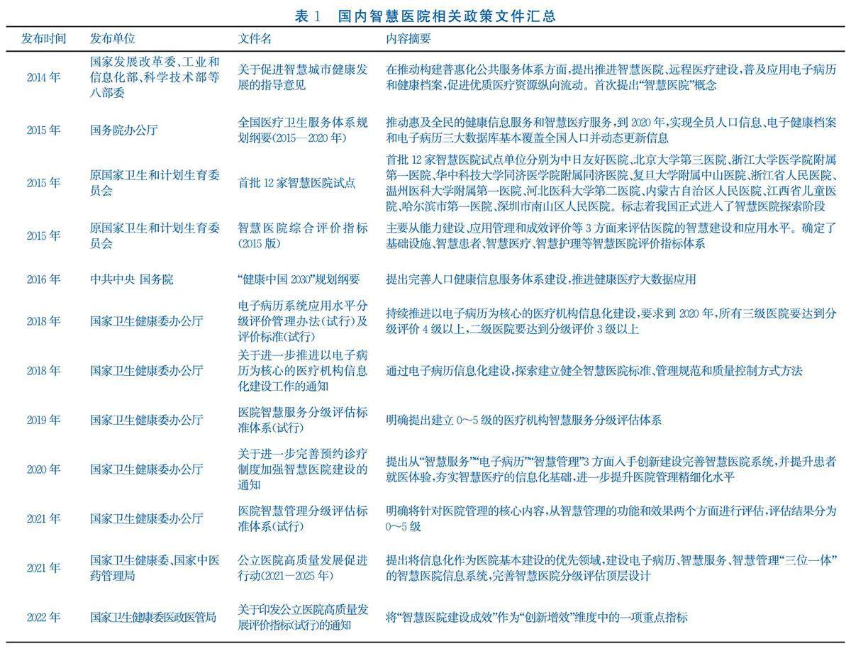
自2015年首批智慧医院试点单位公布以来,我国医疗行业进入由“数字医院”向“智慧医院”转型的新阶段。智慧医院的概念范畴也在医院管理实践中不断扩展延伸。当前,智慧科技带动卫生产业不断向前发展,尤其体现在智慧医院能够显著提升现代医院生产力,克服以往医院运营中的质效矛盾,从而实现医疗质量与医疗效率双提升。(剩余6178字)
登录龙源期刊网
购买文章
智慧医院发展沿革与模式探索
文章价格:5.00元
当前余额:100.00
阅读
您目前是文章会员,阅读数共:0篇
剩余阅读数:0篇
阅读有效期:0001-1-1 0:00:00