注册帐号丨忘记密码?
1.点击网站首页右上角的“充值”按钮可以为您的帐号充值
2.可选择不同档位的充值金额,充值后按篇按本计费
3.充值成功后即可购买网站上的任意文章或杂志的电子版
4.购买后文章、杂志可在个人中心的订阅/零买找到
5.登陆后可阅读免费专区的精彩内容
打开文本图片集
【关键词】不良事件;医疗纠纷;防控策略;患者安全
中图分类号:R197 文献标识码:B
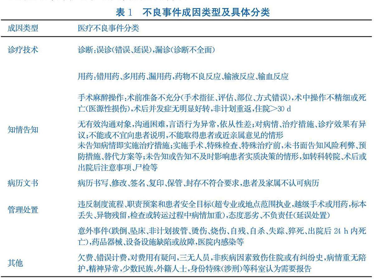
医疗不良事件是指在医疗机构内或患者在接受诊疗服务过程中出现的,除患者自身疾病自然进展过程外的各种因素所致的不安全隐患、状态或造成后果的负性事件。按照《医疗质量管理办法》和《三级综合医院评审标准》要求,医疗机构应建立医疗不良事件信息采集、记录和报告制度,并作为持续改进医疗服务质量的重要基础工作。(剩余4285字)
登录龙源期刊网
购买文章
从不良事件角度探析医疗纠纷的影响因素及防控策略
文章价格:4.00元
当前余额:100.00
阅读
您目前是文章会员,阅读数共:0篇
剩余阅读数:0篇
阅读有效期:0001-1-1 0:00:00