注册帐号丨忘记密码?
1.点击网站首页右上角的“充值”按钮可以为您的帐号充值
2.可选择不同档位的充值金额,充值后按篇按本计费
3.充值成功后即可购买网站上的任意文章或杂志的电子版
4.购买后文章、杂志可在个人中心的订阅/零买找到
5.登陆后可阅读免费专区的精彩内容
打开文本图片集
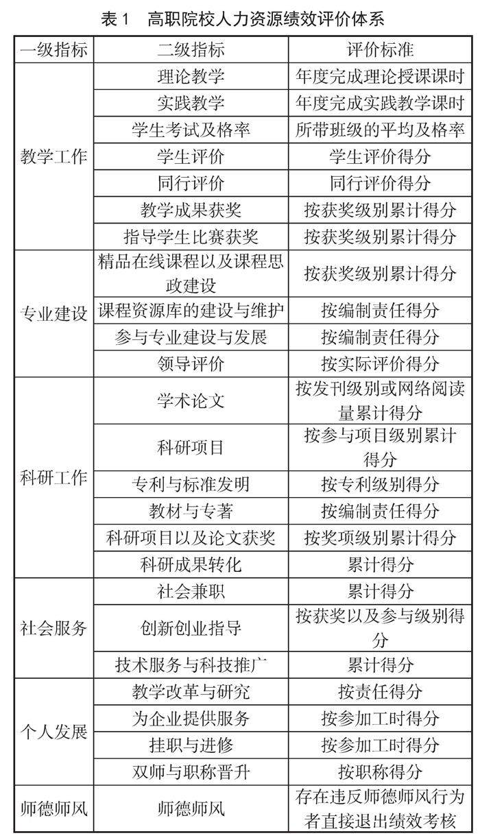
[摘 要]现阶段,高职院校人力资源绩效评价体系存在考核方式单一、与学校整体发展方向不一致等问题,为促进高职院校的长远发展,构建更加完善的绩效评价体系势在必行。完善的绩效评价体系对推动高职院校实现战略目标、提升人力资源管理效率、提高高职院校教育核心竞争力具有重要现实意义。高职院校人力资源绩效评价体系应始终依据正确的价值导向原则、定性与定量相结合原则、多元全面的评价原则、公平与开放原则进行构建。(剩余4566字)
登录龙源期刊网
购买文章
高职院校人力资源绩效评价体系构建探析
文章价格:4.00元
当前余额:100.00
阅读
您目前是文章会员,阅读数共:0篇
剩余阅读数:0篇
阅读有效期:0001-1-1 0:00:00