注册帐号丨忘记密码?
1.点击网站首页右上角的“充值”按钮可以为您的帐号充值
2.可选择不同档位的充值金额,充值后按篇按本计费
3.充值成功后即可购买网站上的任意文章或杂志的电子版
4.购买后文章、杂志可在个人中心的订阅/零买找到
5.登陆后可阅读免费专区的精彩内容
打开文本图片集
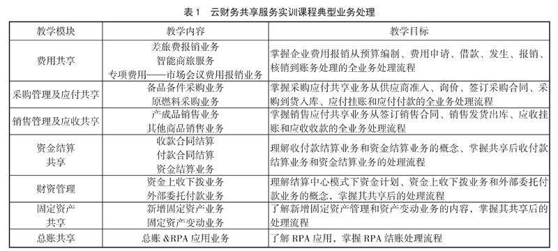
[摘 要]我国第一家财务共享服务中心是在2005年建立的,近年来,财务共享模式受到许多大型集团公司的青睐,财务共享模式在我国得到了迅速发展。为了适应新时代对会计信息化人才的要求,必须引入云财务共享服务实训课程,改革传统的人才培养模式。文章介绍了开设云财务共享服务实训课程的必要性,从教学目标、教学内容、教学方法和教学评价等方面分析云财务共享服务实训课程的框架体系,提出云财务共享服务实训课程的建设路径。(剩余5395字)
登录龙源期刊网
购买文章
云财务共享服务实训课程建设的思考
文章价格:4.00元
当前余额:100.00
阅读
您目前是文章会员,阅读数共:0篇
剩余阅读数:0篇
阅读有效期:0001-1-1 0:00:00