注册帐号丨忘记密码?
1.点击网站首页右上角的“充值”按钮可以为您的帐号充值
2.可选择不同档位的充值金额,充值后按篇按本计费
3.充值成功后即可购买网站上的任意文章或杂志的电子版
4.购买后文章、杂志可在个人中心的订阅/零买找到
5.登陆后可阅读免费专区的精彩内容
打开文本图片集
舒涛 白翱 魏永静 周尧 张亮 金博 康仁科
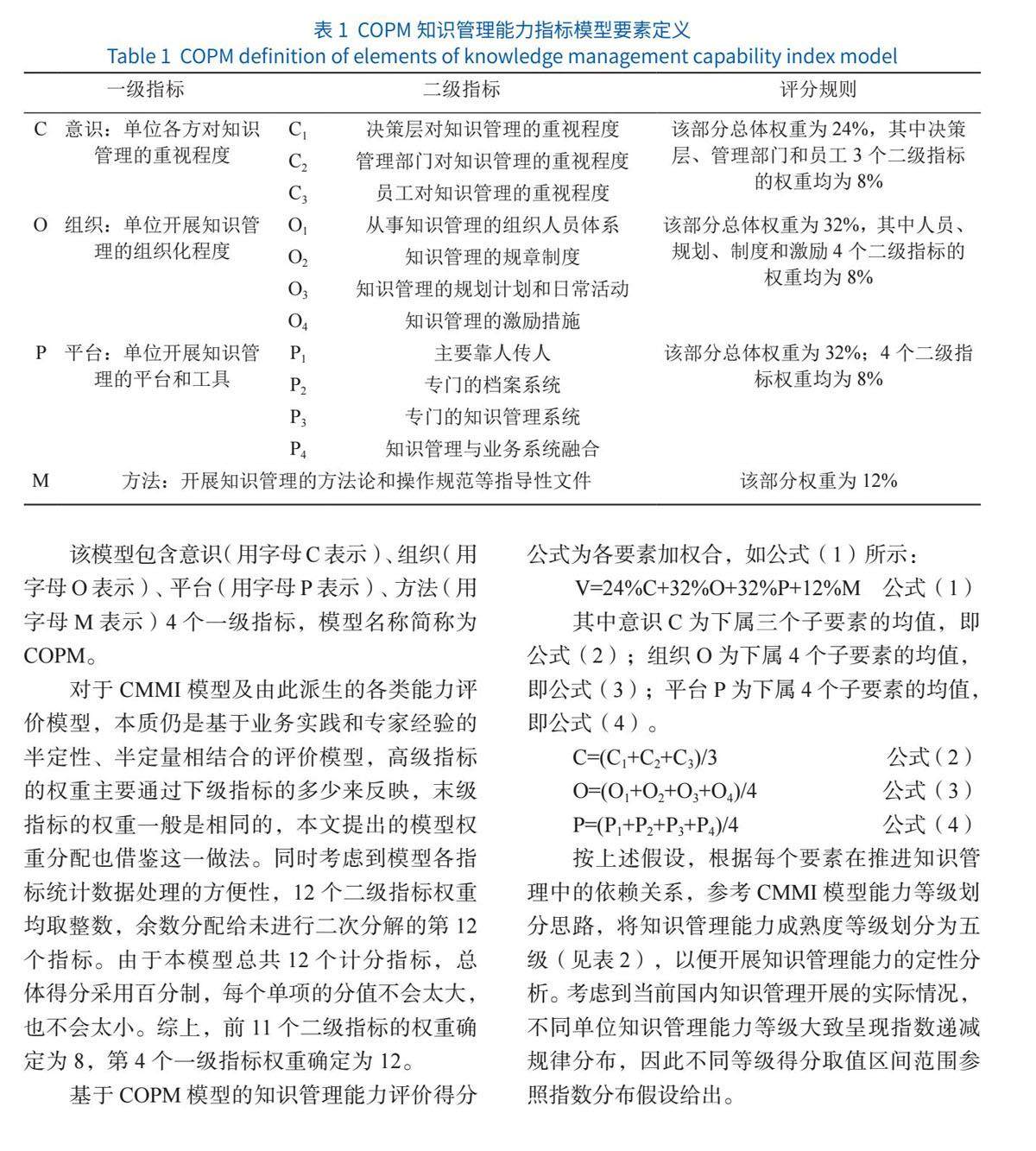
摘要:[目的/意义]开展知识管理能力现状调查、准确把握组织知识管理能力现状是推进知识管理工作的前提,而关于组织的知识管理能力评价模型则是开展调查研究的核心。目前关于知识管理能力评价的模型还不统一,比较复杂而不易实施。(剩余18596字)
登录龙源期刊网
购买文章
大型科研院所知识管理能力调查与研究
文章价格:6.00元
当前余额:100.00
阅读
您目前是文章会员,阅读数共:0篇
剩余阅读数:0篇
阅读有效期:0001-1-1 0:00:00