大型体育赛事知识管理实践探究
——以2022年北京冬奥会为例

打开文本图片集
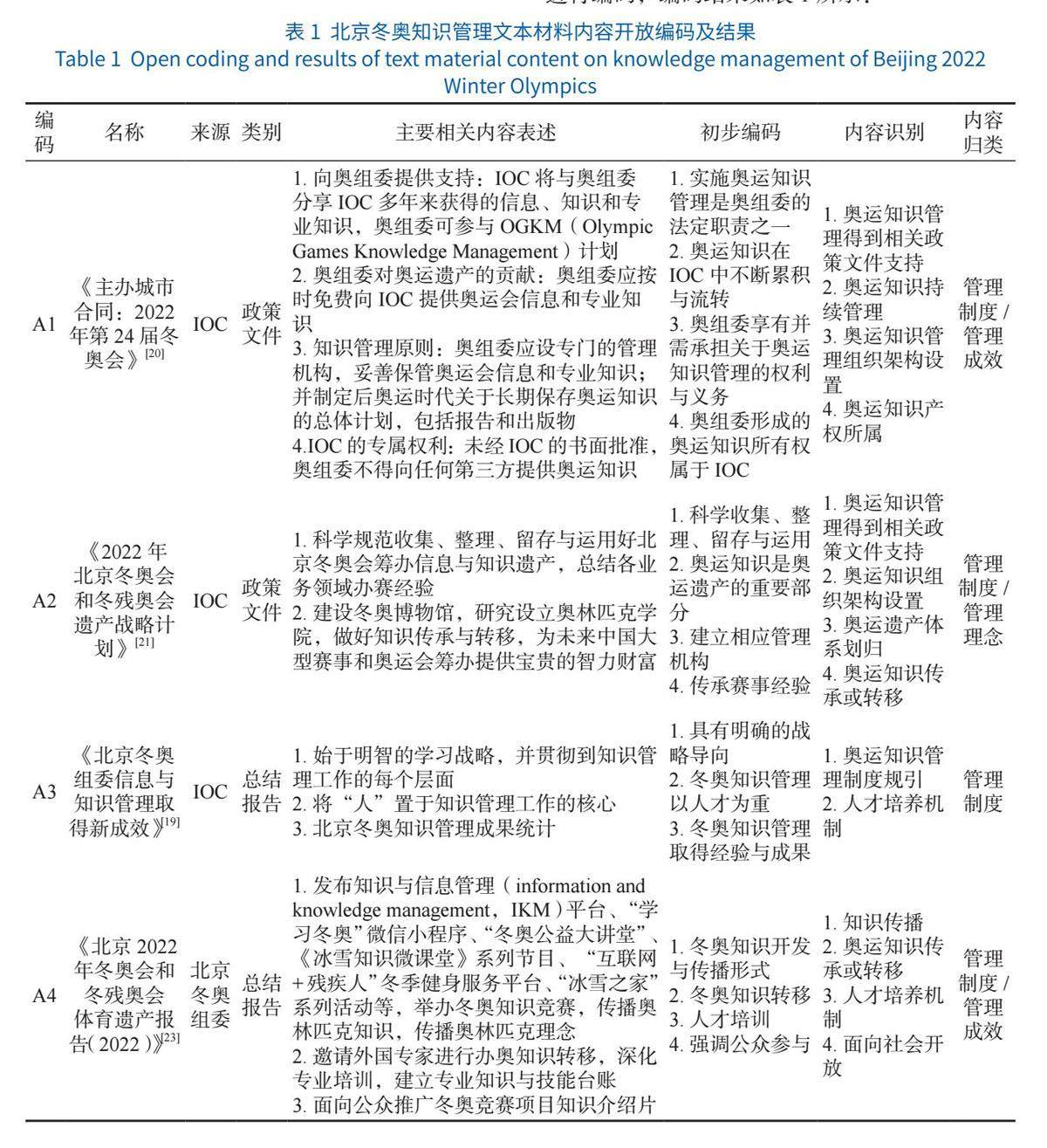
摘要:[目的/意义]2022年北京冬奥会通过知识管理有效降低了赛事筹办成本,提高了赛事筹办质量,为日后赛事筹办提供学习范本。通过分析总结北京冬奥会知识管理的特点与不足,为我国大型体育赛事知识管理提供借鉴。[方法/过程]采用内容分析法,以国际奥委会官网、中国奥委会官网及北京冬奥组委信息与知识管理平台获得的政策文件、案例报告和新闻资讯等为主要资料来源,从管理理念、管理制度、管理成效等方面总结北京冬奥会知识管理的特点,依据知识生命周期理论分析北京冬奥会知识管理的不足,并对日后大型体育赛事知识管理提出建议。(剩余19813字)