注册帐号丨忘记密码?
1.点击网站首页右上角的“充值”按钮可以为您的帐号充值
2.可选择不同档位的充值金额,充值后按篇按本计费
3.充值成功后即可购买网站上的任意文章或杂志的电子版
4.购买后文章、杂志可在个人中心的订阅/零买找到
5.登陆后可阅读免费专区的精彩内容
打开文本图片集
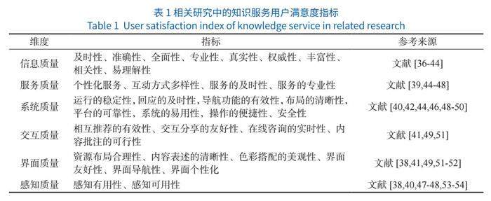
摘要:[目的/意义]构建学术期刊增强出版知识服务平台用户满意度指标体系,通过一手数据定量分析用户各个维度的满意度以及各维度后续提升的优先级,旨在提高学术期刊平台知识服务能力,优化用户的知识获取体验。[方法/过程]从交互增强、内容增强、呈现增强、知识服务成效4个维度,提取21个满意度指标,设计并发放调查问卷,采用熵值法和模糊综合评价法,对307份问卷数据进行实证分析,用IPA分析法明确各个指标的类别及提升优先级。(剩余26728字)
登录龙源期刊网
购买文章
学术期刊增强出版知识服务平台用户满意度研究
文章价格:6.00元
当前余额:100.00
阅读
您目前是文章会员,阅读数共:0篇
剩余阅读数:0篇
阅读有效期:0001-1-1 0:00:00