建筑工程安全与资料管理教学中课程思政体系建设研究

打开文本图片集
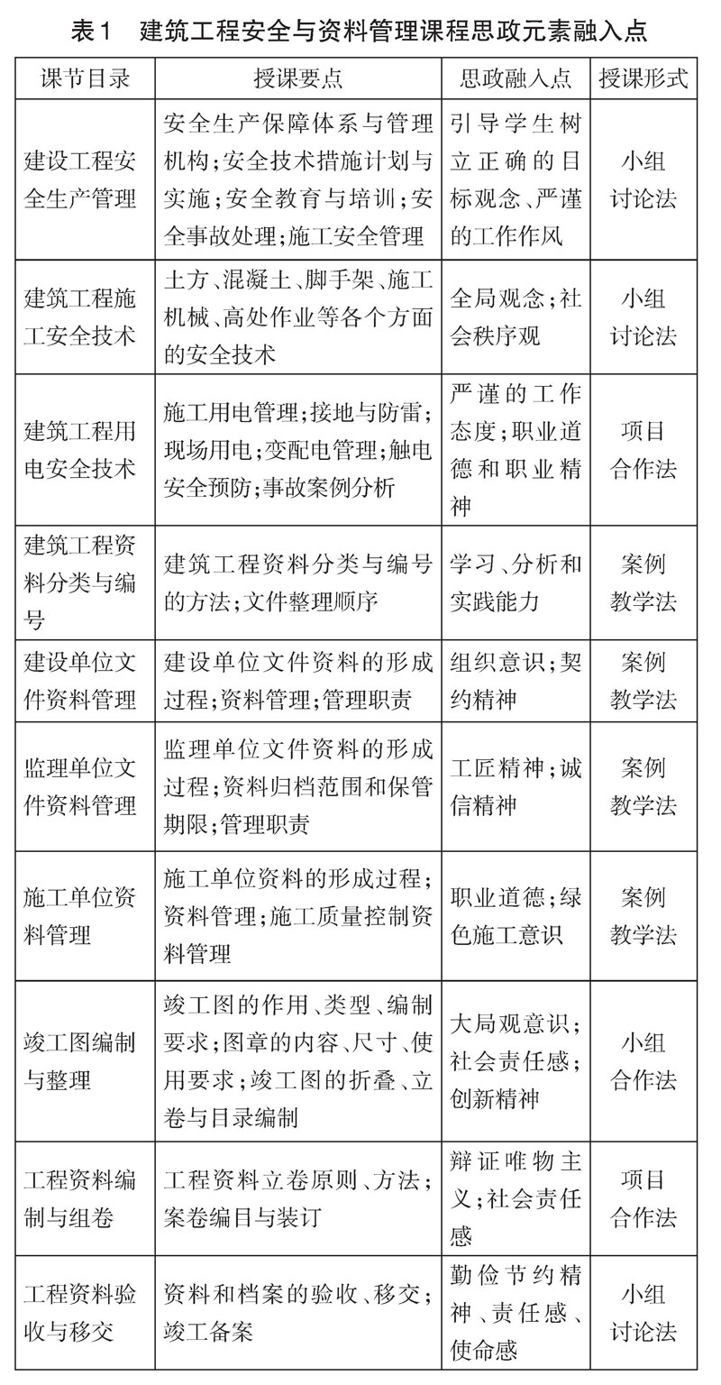
[摘 要]建筑工程安全与资料管理是部分高职院校为适应建筑行业发展需求,培养综合型建筑人才而设置的基础性专业课程,课程教学主要是为培养学生安全管理和资料管理的能力,以满足建筑企业综合管理岗位需求。本课题研究以建筑工程安全与资料管理课程内容为出发点,明确教学过程中课程思政体系构建的意义,分析课程思政体系构建面临的实际问题,并结合实际提出对应的构建路径,以期在做好专业知识教学的基础上,全面提升学生的综合素质,为建筑行业人才培养起到积极的促进作用。(剩余5826字)