注册帐号丨忘记密码?
1.点击网站首页右上角的“充值”按钮可以为您的帐号充值
2.可选择不同档位的充值金额,充值后按篇按本计费
3.充值成功后即可购买网站上的任意文章或杂志的电子版
4.购买后文章、杂志可在个人中心的订阅/零买找到
5.登陆后可阅读免费专区的精彩内容
打开文本图片集
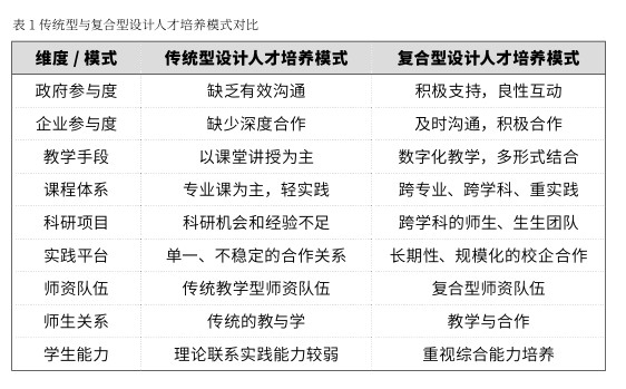
摘要:在新文科背景下,学科发展呈现交叉融合的特点,社会对艺术设计专业人才提出更高的要求。为提高艺术设计专业的人才培养质量,使其适应社会发展的需求,需创新设计人才培养模式。基于新文科建设对复合型设计人才培养提出的新要求,分析我国艺术设计人才培养存在人才供给与社会需求不契合、理论水平与实践技能有待提高,以及人才培养机制亟待完善等问题。(剩余9640字)
登录龙源期刊网
购买文章
新文科背景下艺术设计专业复合型人才培养模式探究
文章价格:5.00元
当前余额:100.00
阅读
您目前是文章会员,阅读数共:0篇
剩余阅读数:0篇
阅读有效期:0001-1-1 0:00:00