高校对学生学术不端行为实施惩戒的司法审查:现状检视与规则革新

打开文本图片集
中图分类号:G647 文献标识码:A 文章编号:1672-0717(2025)04-0074-12
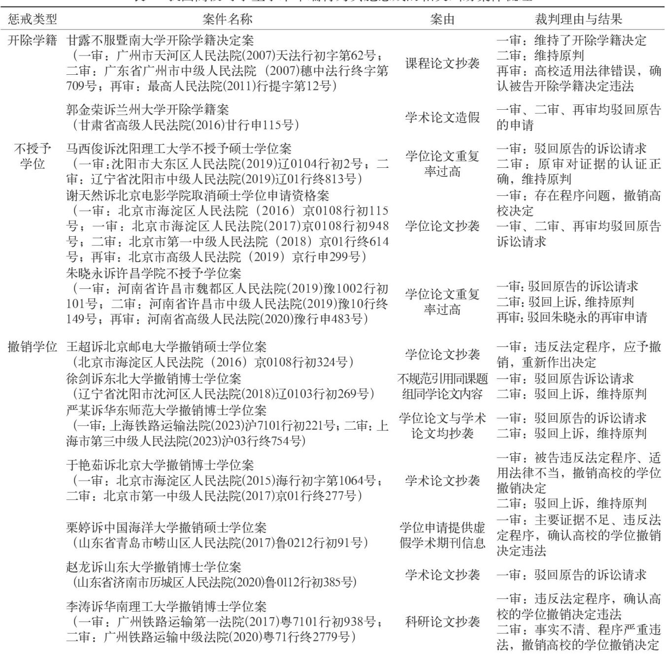
近年来,我国高校学生学术不端行为屡禁不止,学位论文抄袭、数据造假及代写等乱象频发,严重侵蚀了学术诚信生态,束缚了科技创新的发展,损害了高等教育的公信力和学术秩序。2024年4月26日,《中华人民共和国学位法》(以下简称《学位法》)正式颁布,该法第三十七条第一款对《中华人民共和国学位条例》(以下简称《学位条例》)第十七条中“舞弊作伪”的概念作出了进一步的阐明,为高校基于学术不端对学生作出不授予学位和撤销学位的行为提供了更加明确的法律依据。(剩余21453字)