注册帐号丨忘记密码?
1.点击网站首页右上角的“充值”按钮可以为您的帐号充值
2.可选择不同档位的充值金额,充值后按篇按本计费
3.充值成功后即可购买网站上的任意文章或杂志的电子版
4.购买后文章、杂志可在个人中心的订阅/零买找到
5.登陆后可阅读免费专区的精彩内容
打开文本图片集
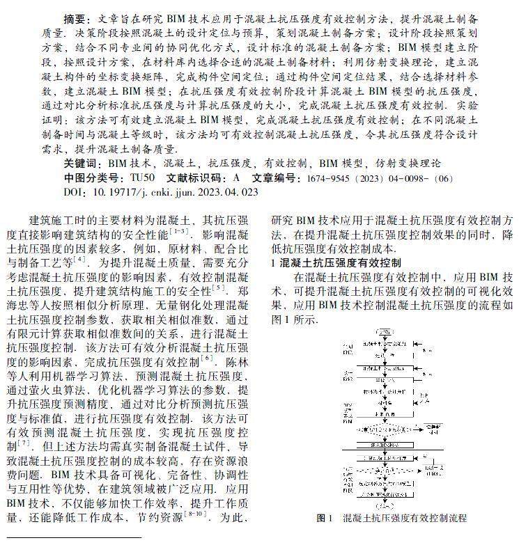
摘要:文章旨在研究BIM技术应用于混凝土抗压强度有效控制方法,提升混凝土制备质量.决策阶段按照混凝土的设计定位与预算,策划混凝土制备方案;设计阶段按照策划方案,结合不同专业间的协同优化方式,设计标准的混凝土制备方案;BIM模型建立阶段,按照设计方案,在材料库内选择合适的混凝土制备材料;利用仿射变换理(剩余9122字)
登录龙源期刊网
购买文章
BIM技术应用于混凝土抗压强度有效控制研究
文章价格:5.00元
当前余额:100.00
阅读
您目前是文章会员,阅读数共:0篇
剩余阅读数:0篇
阅读有效期:0001-1-1 0:00:00