注册帐号丨忘记密码?
1.点击网站首页右上角的“充值”按钮可以为您的帐号充值
2.可选择不同档位的充值金额,充值后按篇按本计费
3.充值成功后即可购买网站上的任意文章或杂志的电子版
4.购买后文章、杂志可在个人中心的订阅/零买找到
5.登陆后可阅读免费专区的精彩内容
打开文本图片集
中图分类号:G642.0 文献标识码:A 文章编号:1672-2086(2025)03-0040-06
一、引言
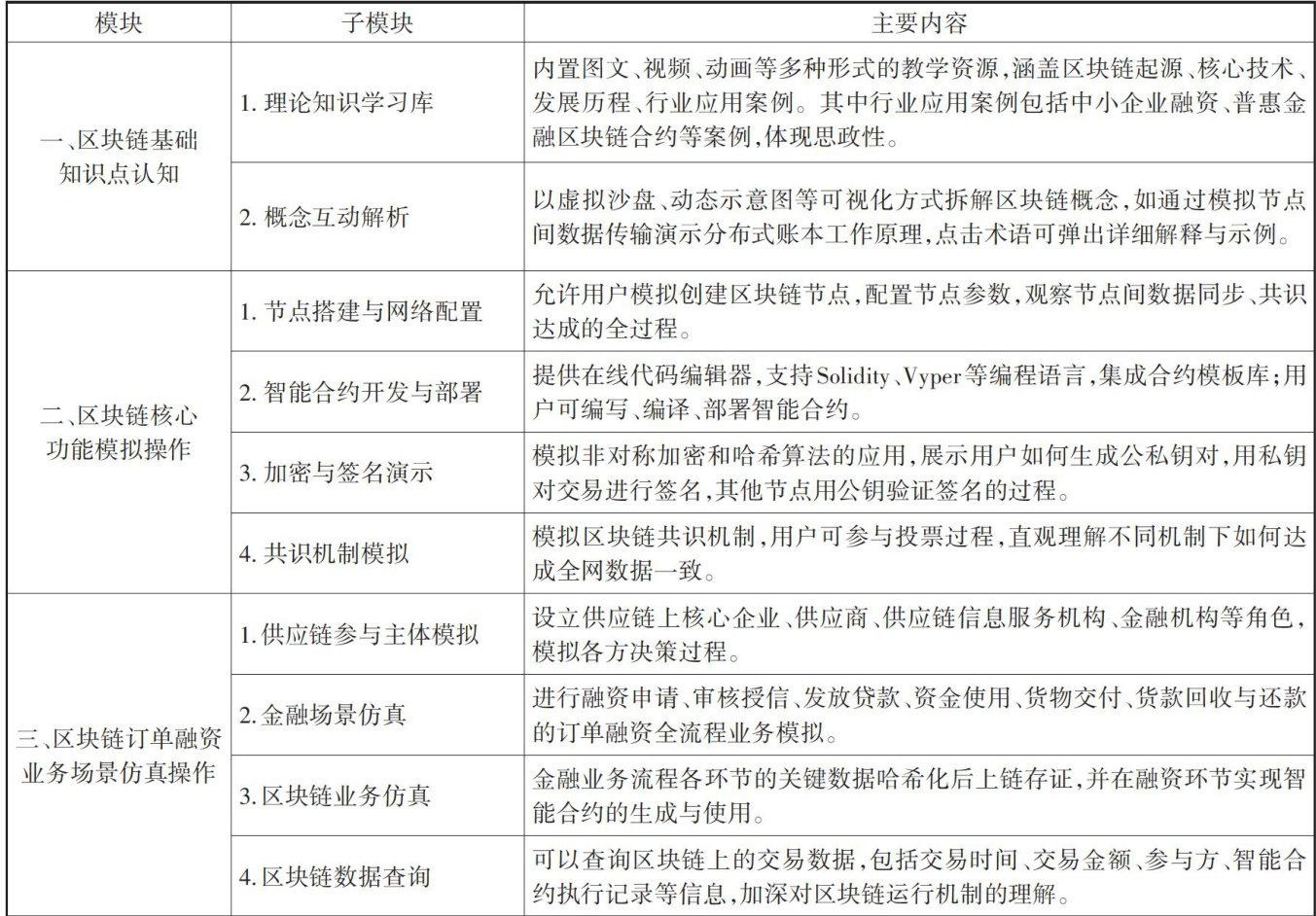
金融科技作为金融与科技深度融合的新兴领域,正重塑着金融行业的格局[。这种变革对金融人才培养提出了新的要求,要求培养出更多掌握金融与技术交叉复合型知识的人才[3]。然而,高校在金融科技专业人才培养过程中面临诸多挑战。(剩余11797字)
登录龙源期刊网
购买文章
基于三维能力进阶的区块链金融虚拟仿真实验教学模式探索
文章价格:6.00元
当前余额:100.00
阅读
您目前是文章会员,阅读数共:0篇
剩余阅读数:0篇
阅读有效期:0001-1-1 0:00:00