注册帐号丨忘记密码?
1.点击网站首页右上角的“充值”按钮可以为您的帐号充值
2.可选择不同档位的充值金额,充值后按篇按本计费
3.充值成功后即可购买网站上的任意文章或杂志的电子版
4.购买后文章、杂志可在个人中心的订阅/零买找到
5.登陆后可阅读免费专区的精彩内容
打开文本图片集
关键词:汉语生僻字 叙事性 字体设计 形意融合 装饰与形象化
引言
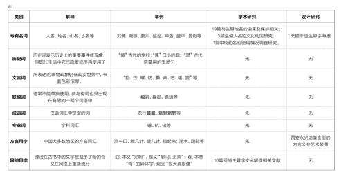
在世界四大文明中,中华文明发展至今未曾中断,最关键的原因就是中国拥有目前世界上唯一仍被广泛使用的表意文字体系——汉字。汉字的出现,文明才得以记录、传承和发展。而生僻字是中国汉字文化中的重要分支,是从最早的四千多个甲骨文到如今五万多字的发展过程中产生的,但是随着社会文明的发展,逐渐淡出人们的视野。(剩余6271字)
登录龙源期刊网
购买文章
汉语生僻字的叙事性设计研究
文章价格:5.00元
当前余额:100.00
阅读
您目前是文章会员,阅读数共:0篇
剩余阅读数:0篇
阅读有效期:0001/1/1 0:00:00