注册帐号丨忘记密码?
1.点击网站首页右上角的“充值”按钮可以为您的帐号充值
2.可选择不同档位的充值金额,充值后按篇按本计费
3.充值成功后即可购买网站上的任意文章或杂志的电子版
4.购买后文章、杂志可在个人中心的订阅/零买找到
5.登陆后可阅读免费专区的精彩内容
打开文本图片集
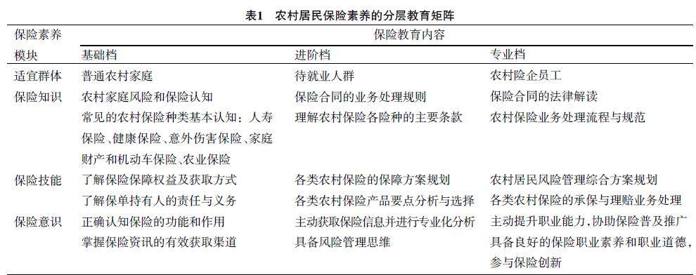
摘要:保险素养是金融素养的重要组成部分,开展保险教育、提升农村居民保险素养是推进我国普惠保险高质量发展,提高人民群众幸福感和安全感的有效措施。根据职业身份和专业化程度,将农村保险教育对象划分为普通农村家庭成员、待就业人群和农村险企员工三类人群,并依照其群体特征与学习需求,构建分层式教育模式,从保险知识、保险技能和保险意识入手,全面提升农村居民保险素养。(剩余6289字)
登录龙源期刊网
购买文章
农村居民保险素养提升的分层式教育模式研究
文章价格:5.00元
当前余额:100.00
阅读
您目前是文章会员,阅读数共:0篇
剩余阅读数:0篇
阅读有效期:0001/1/1 0:00:00