注册帐号丨忘记密码?
1.点击网站首页右上角的“充值”按钮可以为您的帐号充值
2.可选择不同档位的充值金额,充值后按篇按本计费
3.充值成功后即可购买网站上的任意文章或杂志的电子版
4.购买后文章、杂志可在个人中心的订阅/零买找到
5.登陆后可阅读免费专区的精彩内容
打开文本图片集
中图分类号:G711 文献标志码:A
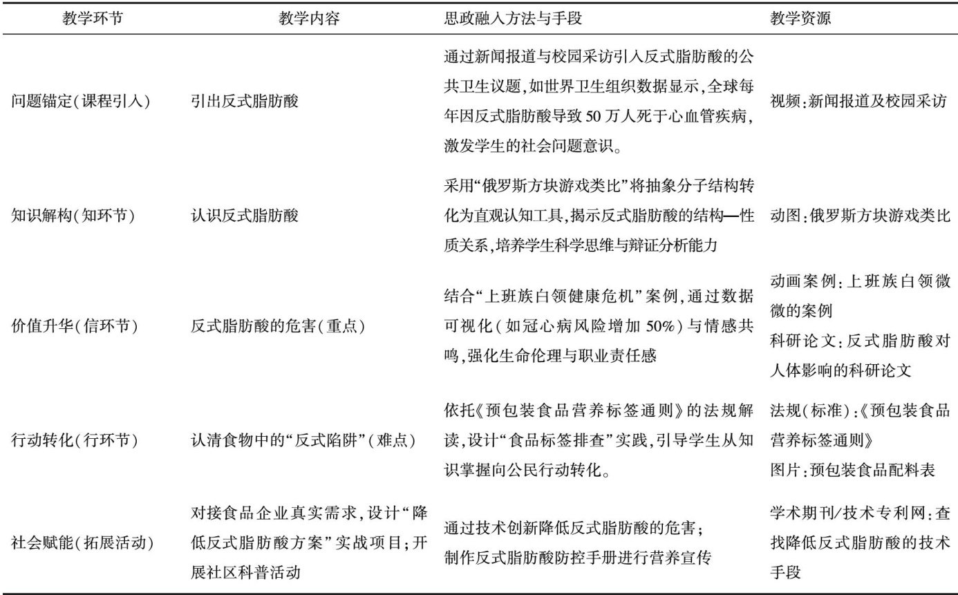
在2024年全国教育大会上,习近平总书记指出教育强国应当具有的“六大特质”之一为强大的思政引领力,凸显了思政引领力在建设教育强国中的重要地位和关键作用[1]。高职食品类专业课程思政建设具有更深层次的内涵,它是落实“健康中国2030”国家战略的重要抓手,也是培养食品行业高素质技术技能人才的核心环节。(剩余4678字)
登录龙源期刊网
购买文章
高职食品类专业课程思政的路径构建与实施
文章价格:4.00元
当前余额:100.00
阅读
您目前是文章会员,阅读数共:0篇
剩余阅读数:0篇
阅读有效期:0001/1/1 0:00:00