注册帐号丨忘记密码?
1.点击网站首页右上角的“充值”按钮可以为您的帐号充值
2.可选择不同档位的充值金额,充值后按篇按本计费
3.充值成功后即可购买网站上的任意文章或杂志的电子版
4.购买后文章、杂志可在个人中心的订阅/零买找到
5.登陆后可阅读免费专区的精彩内容
打开文本图片集
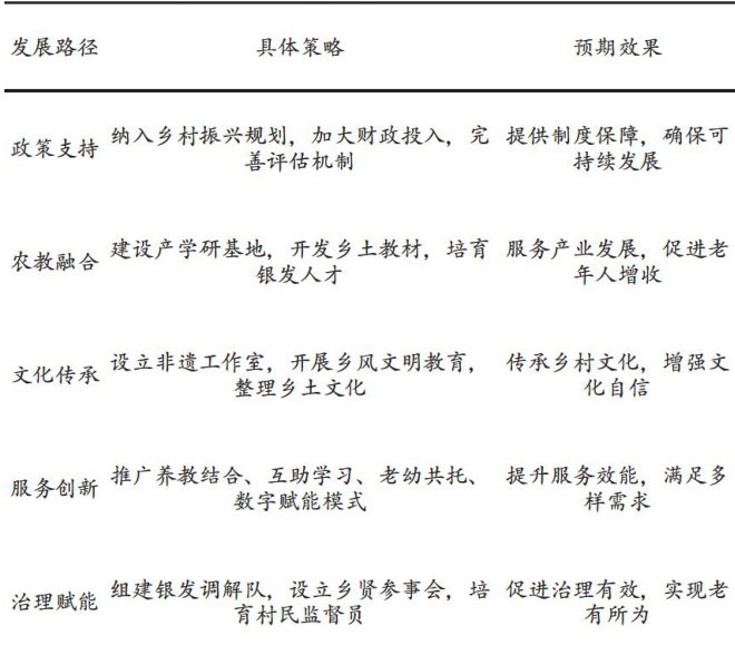
育作为终身教育体系的重要组成部分,被赋予了新的时代内涵与历史使命。第七次全国人口普查数据显示,我国农村地区老龄化程度普遍高于城镇,农村老年人成为乡村振兴中不可忽视的群体。连云港市作为江苏省老龄化程度较高的城市之一,其农村地区老龄化问题尤为突出。根据连云港市民政局数据,全市乡镇老年学校覆盖率达 92.1% ,但农村老年教育发展仍面临诸多挑战。(剩余4578字)
登录龙源期刊网
购买文章
连云港市农村老年教育发展路径研究
文章价格:4.00元
当前余额:100.00
阅读
您目前是文章会员,阅读数共:0篇
剩余阅读数:0篇
阅读有效期:0001/1/1 0:00:00