注册帐号丨忘记密码?
1.点击网站首页右上角的“充值”按钮可以为您的帐号充值
2.可选择不同档位的充值金额,充值后按篇按本计费
3.充值成功后即可购买网站上的任意文章或杂志的电子版
4.购买后文章、杂志可在个人中心的订阅/零买找到
5.登陆后可阅读免费专区的精彩内容
打开文本图片集
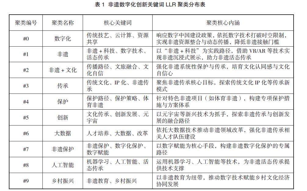
一、引言
当前,国家积极倡导非物质文化遗产(以下简称“非遗”)与现代科技的融合发展,大力拓展数字化传播渠道。近年来出台的相关政策文件多次强调应“推动非遗与数字技术深度融合,建设非遗数字资源库”,以数字化赋能文化传承与创新。在此背景下,非遗与数字化创新研究备受关注。然而,现有研究维度相对复杂,且涉及众多学科,尚未形成清晰的研究主线。(剩余4429字)
登录龙源期刊网
购买文章
基于CiteSpace的非遗与数字化创新研究热点和趋势分析
文章价格:4.00元
当前余额:100.00
阅读
您目前是文章会员,阅读数共:0篇
剩余阅读数:0篇
阅读有效期:0001/1/1 0:00:00