注册帐号丨忘记密码?
1.点击网站首页右上角的“充值”按钮可以为您的帐号充值
2.可选择不同档位的充值金额,充值后按篇按本计费
3.充值成功后即可购买网站上的任意文章或杂志的电子版
4.购买后文章、杂志可在个人中心的订阅/零买找到
5.登陆后可阅读免费专区的精彩内容
打开文本图片集
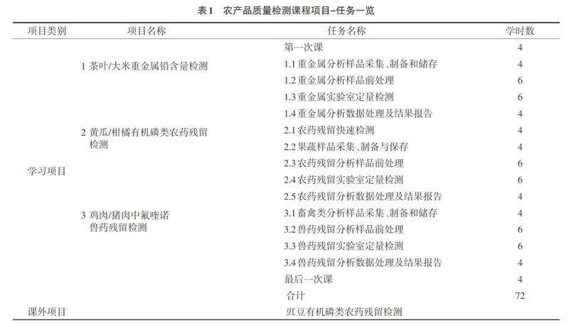
摘要 农产品质量安全检测是一门专业性较强的应用型课程。为满足农产品质量安全检测岗位要求,培养学生独立规范完成工作任务的能力,该课程以典型农产品为载体,以工作过程为导向,以任务为驱动,确定教学目标,重构课程项目,设计教学内容,实施理实一体化教学,按照“学中做、做中学、做中会”的原则,最终实现学生的职业能力、实践能力和学习迁移能力的提高。(剩余3985字)
登录龙源期刊网
购买文章
农产品质量安全检测课程项目化教学探索与思考
文章价格:4.00元
当前余额:100.00
阅读
您目前是文章会员,阅读数共:0篇
剩余阅读数:0篇
阅读有效期:0001/1/1 0:00:00