注册帐号丨忘记密码?
1.点击网站首页右上角的“充值”按钮可以为您的帐号充值
2.可选择不同档位的充值金额,充值后按篇按本计费
3.充值成功后即可购买网站上的任意文章或杂志的电子版
4.购买后文章、杂志可在个人中心的订阅/零买找到
5.登陆后可阅读免费专区的精彩内容
打开文本图片集
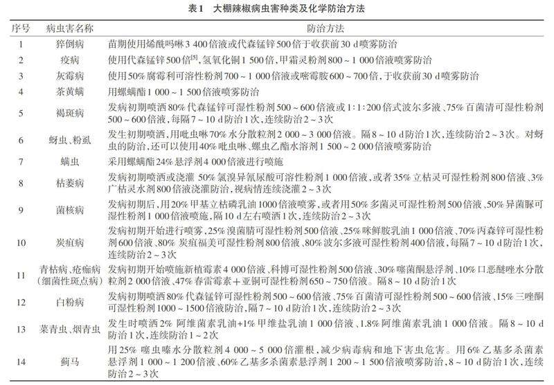
摘要 辣椒是大众十分喜爱的常用食材,做为各菜系配菜的重要配菜,人们对辣椒的色、香、味提出了新的要求。为了适应市场的变化,大棚设施辣椒越冬栽培技术应运而生,解决了冬季露天无法栽培辣椒的技术难题。本文以广西贺州设施大棚辣椒种植企业为样本,介绍了大棚辣椒高产的轮作品种、辣椒育苗、大棚土壤整理、定植、田间管理、病虫害防治等方面内容,以期供同纬度的种植户参考。(剩余4089字)
登录龙源期刊网
购买文章
设施大棚辣椒冬季高产栽培技术
文章价格:4.00元
当前余额:100.00
阅读
您目前是文章会员,阅读数共:0篇
剩余阅读数:0篇
阅读有效期:0001/1/1 0:00:00