注册帐号丨忘记密码?
1.点击网站首页右上角的“充值”按钮可以为您的帐号充值
2.可选择不同档位的充值金额,充值后按篇按本计费
3.充值成功后即可购买网站上的任意文章或杂志的电子版
4.购买后文章、杂志可在个人中心的订阅/零买找到
5.登陆后可阅读免费专区的精彩内容
打开文本图片集
1引言
当下全球化日益加深,智库建设水平已成为衡量国家软实力和国际竞争力的核心要素,更是推进科学民主决策、实现国家治理现代化的重要支撑。党的十八大以来,习近平总书记关于构建中国特色新型智库体系的系列重要论述,为高端智库的建设提供了明确的方向和坚实的理论基础。
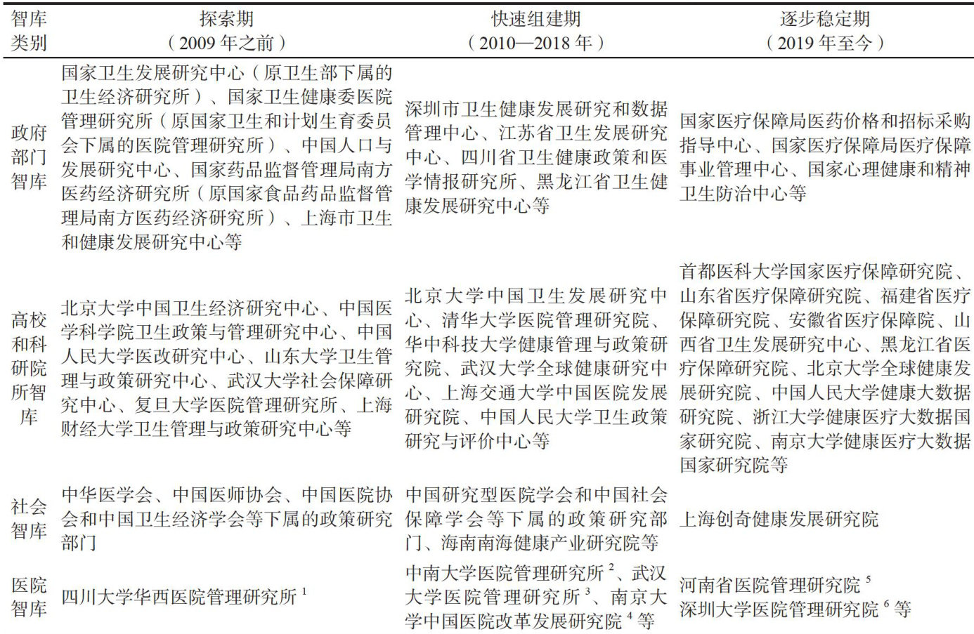
在此背景下,作为新型智库体系关键组成的卫生健康智库,自2009年中国医药卫生体制改革(以下简称“医改”)启动以来备受关注并迅速发展。(剩余15782字)
登录龙源期刊网
购买文章
我国卫生健康智库的发展历程与参与政策过程探析
文章价格:6.00元
当前余额:100.00
阅读
您目前是文章会员,阅读数共:0篇
剩余阅读数:0篇
阅读有效期:0001-1-1 0:00:00