注册帐号丨忘记密码?
1.点击网站首页右上角的“充值”按钮可以为您的帐号充值
2.可选择不同档位的充值金额,充值后按篇按本计费
3.充值成功后即可购买网站上的任意文章或杂志的电子版
4.购买后文章、杂志可在个人中心的订阅/零买找到
5.登陆后可阅读免费专区的精彩内容
打开文本图片集
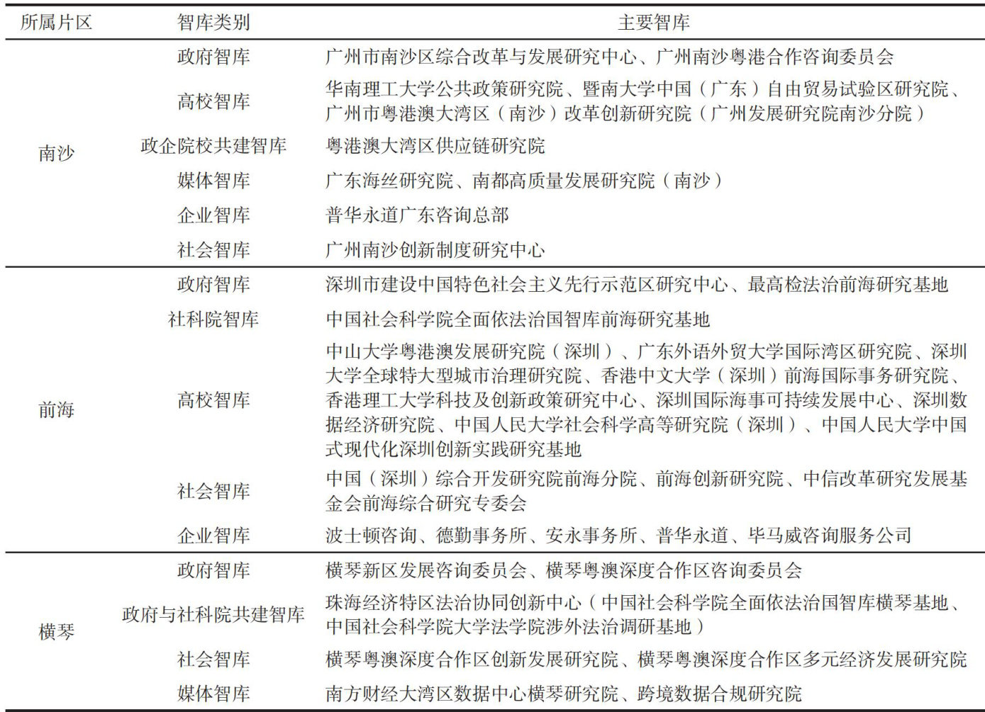
1引言
自由贸易试验区(简称“自贸试验区”)是指在国境内关外设立的、以优惠税收和海关特殊监管政策为主要手段,以贸易自由化、便利化为主要目的的多功能经济性特区[。自贸试验区建设始于2013年上海自贸试验区成立,在2019年进入了“ 1+3+7+1+631 全面铺开、从要素开放上升到国际贸易投资规则开放的新阶段。(剩余15086字)
登录龙源期刊网
购买文章
高水平对外开放下的智库建设研究
文章价格:6.00元
当前余额:100.00
阅读
您目前是文章会员,阅读数共:0篇
剩余阅读数:0篇
阅读有效期:0001-1-1 0:00:00