注册帐号丨忘记密码?
1.点击网站首页右上角的“充值”按钮可以为您的帐号充值
2.可选择不同档位的充值金额,充值后按篇按本计费
3.充值成功后即可购买网站上的任意文章或杂志的电子版
4.购买后文章、杂志可在个人中心的订阅/零买找到
5.登陆后可阅读免费专区的精彩内容
打开文本图片集
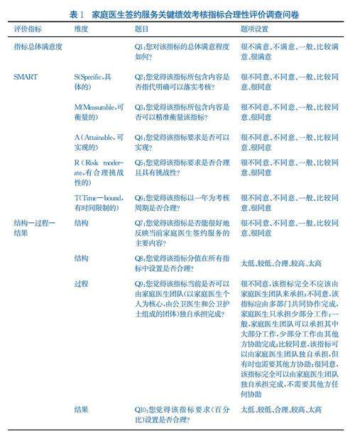
摘要:目的 对上海市家庭医生签约服务绩效考核指标的合理性进行评价,为指标修订提供参考。方法 利用半结构访谈法,借助SMART原则和结构一过程一结果模型理论框架,设计调查问卷。对上海市徐汇区13蒙社区卫生服务中心的229名家庭医生和26名家庭医生管理者进行调查。采用EXCEL 2016和SPSS 25.0软件对数据进行整理分析。(剩余5549字)
登录龙源期刊网
购买文章
上海市家庭医生签约服务绩效考核指标体系的合理性评价
文章价格:4.00元
当前余额:100.00
阅读
您目前是文章会员,阅读数共:0篇
剩余阅读数:0篇
阅读有效期:0001-1-1 0:00:00