注册帐号丨忘记密码?
1.点击网站首页右上角的“充值”按钮可以为您的帐号充值
2.可选择不同档位的充值金额,充值后按篇按本计费
3.充值成功后即可购买网站上的任意文章或杂志的电子版
4.购买后文章、杂志可在个人中心的订阅/零买找到
5.登陆后可阅读免费专区的精彩内容
打开文本图片集
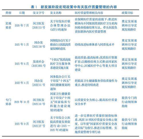
摘要:目的 研究新发展阶段医疗质量管理的内涵与发展路径,为医疗质量管理创新发展提供参考。方法 梳理近年来医疗质量管理政策的演进层次,从管理视角研究医疗质量管理的时代特征,从而分析把握未来发展方向。结果 近年来我国质量管理体系发生了重大变化,多层级医疗质量管理主体网络和“双下沉”质量管理延展路径已经形成,新的制度框架表现出了制度性、融合性、创新性等特征。(剩余7390字)
登录龙源期刊网
购买文章
新发展阶段医疗质量管理:内涵拓展与创新发展
文章价格:5.00元
当前余额:100.00
阅读
您目前是文章会员,阅读数共:0篇
剩余阅读数:0篇
阅读有效期:0001-1-1 0:00:00