注册帐号丨忘记密码?
1.点击网站首页右上角的“充值”按钮可以为您的帐号充值
2.可选择不同档位的充值金额,充值后按篇按本计费
3.充值成功后即可购买网站上的任意文章或杂志的电子版
4.购买后文章、杂志可在个人中心的订阅/零买找到
5.登陆后可阅读免费专区的精彩内容
打开文本图片集
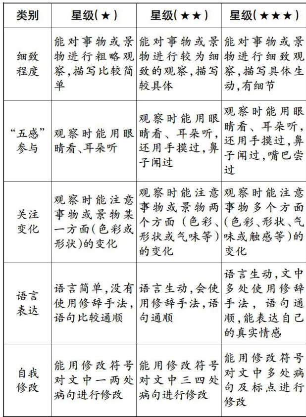
叶圣陶先生说:“作文这件事离不开生活,生活充实到什么程度,才会做成什么文字。”2022年版课标在“课程理念”中也强调:“语文课程实施从学生语文生活实际出发,创设丰富多样的学习情境,设计富有挑战性的学习任务,激发学生的好奇心、想象力、求知欲,促进学生自主、合作、探究学习……”笔者基于生活化习作教学策略,积极探索中高年级习作教学方法,构建了作前带领学生融入生活积累素材、作时联结生活做好指导、作后基于生活养成评改习惯的教学模式。(剩余4628字)
登录龙源期刊网
购买文章
中高年级生活化习作教学探索
文章价格:4.00元
当前余额:100.00
阅读
您目前是文章会员,阅读数共:0篇
剩余阅读数:0篇
阅读有效期:0001-1-1 0:00:00