注册帐号丨忘记密码?
1.点击网站首页右上角的“充值”按钮可以为您的帐号充值
2.可选择不同档位的充值金额,充值后按篇按本计费
3.充值成功后即可购买网站上的任意文章或杂志的电子版
4.购买后文章、杂志可在个人中心的订阅/零买找到
5.登陆后可阅读免费专区的精彩内容
打开文本图片集
中图分类号:F251 文献标志码:B 文章编号:2095–3305(2025)03–0296-03
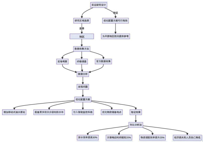
摘 要:为了优化平原地区防汛救灾体系中的物资装备配置策略,分析了平原地区现有防汛救灾体系的瓶颈,建立了灾害响应效能与物资配置结构的关联模型,研究了洪涝灾害形成机理对装备配置的特殊要求,揭示了传统物资调度模式的结构性缺陷。(剩余5165字)
登录龙源期刊网
购买文章
平原地区防汛物资机械设备配置优化研究
文章价格:4.00元
当前余额:100.00
阅读
您目前是文章会员,阅读数共:0篇
剩余阅读数:0篇
阅读有效期:0001-1-1 0:00:00