注册帐号丨忘记密码?
1.点击网站首页右上角的“充值”按钮可以为您的帐号充值
2.可选择不同档位的充值金额,充值后按篇按本计费
3.充值成功后即可购买网站上的任意文章或杂志的电子版
4.购买后文章、杂志可在个人中心的订阅/零买找到
5.登陆后可阅读免费专区的精彩内容
打开文本图片集
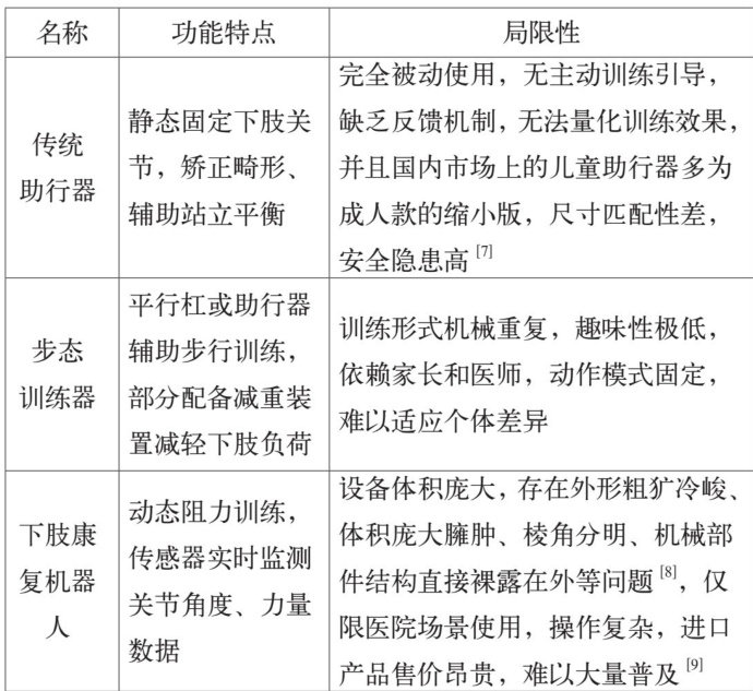
脑性瘫痪是儿童时期最常见的运动功能障碍疾病,我国现有脑瘫患儿约600万,且以每年4.6万例的速度递增。脑瘫患儿常伴随步态异常,例如蹲膝、僵硬膝等,需长期康复训练以改善运动能力。然而,传统康复器械存在训练枯燥、适用年龄范围局限、价格昂贵等问题,导致家庭康复依从性低。近年来,游戏化理论在医疗康复领域的应用逐渐兴起,其通过积分、反馈、社交互动等机制激发用户内在动机,已在成人健身、手部康复等领域取得显著成效。(剩余5443字)
登录龙源期刊网
购买文章
脑瘫儿童下肢辅助训练产品的游戏化设计研究
文章价格:4.00元
当前余额:100.00
阅读
您目前是文章会员,阅读数共:0篇
剩余阅读数:0篇
阅读有效期:0001-1-1 0:00:00