注册帐号丨忘记密码?
1.点击网站首页右上角的“充值”按钮可以为您的帐号充值
2.可选择不同档位的充值金额,充值后按篇按本计费
3.充值成功后即可购买网站上的任意文章或杂志的电子版
4.购买后文章、杂志可在个人中心的订阅/零买找到
5.登陆后可阅读免费专区的精彩内容
打开文本图片集
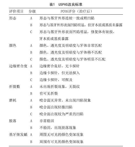
[摘要]目的:探究计算机辅助设计/计算机辅助制作(Computer aided design/Computer aided manufacturing,CAD/CAM)系统设计制作的全瓷高嵌体修复牙体缺损的临床效果。方法:选取2018年6月-2022年6月于笔者医院就诊的91例(共102颗患牙)牙体缺损患者为研究对象,均采用CAD/CAM系统制作全瓷高嵌体进行修复。(剩余9282字)
登录龙源期刊网
购买文章
CAD/CAM系统设计全瓷高嵌体修复牙体缺损的临床研究
文章价格:5.00元
当前余额:100.00
阅读
您目前是文章会员,阅读数共:0篇
剩余阅读数:0篇
阅读有效期:0001-1-1 0:00:00