“双高计划”背景下高职院校高质量发展绩效评价研究

打开文本图片集
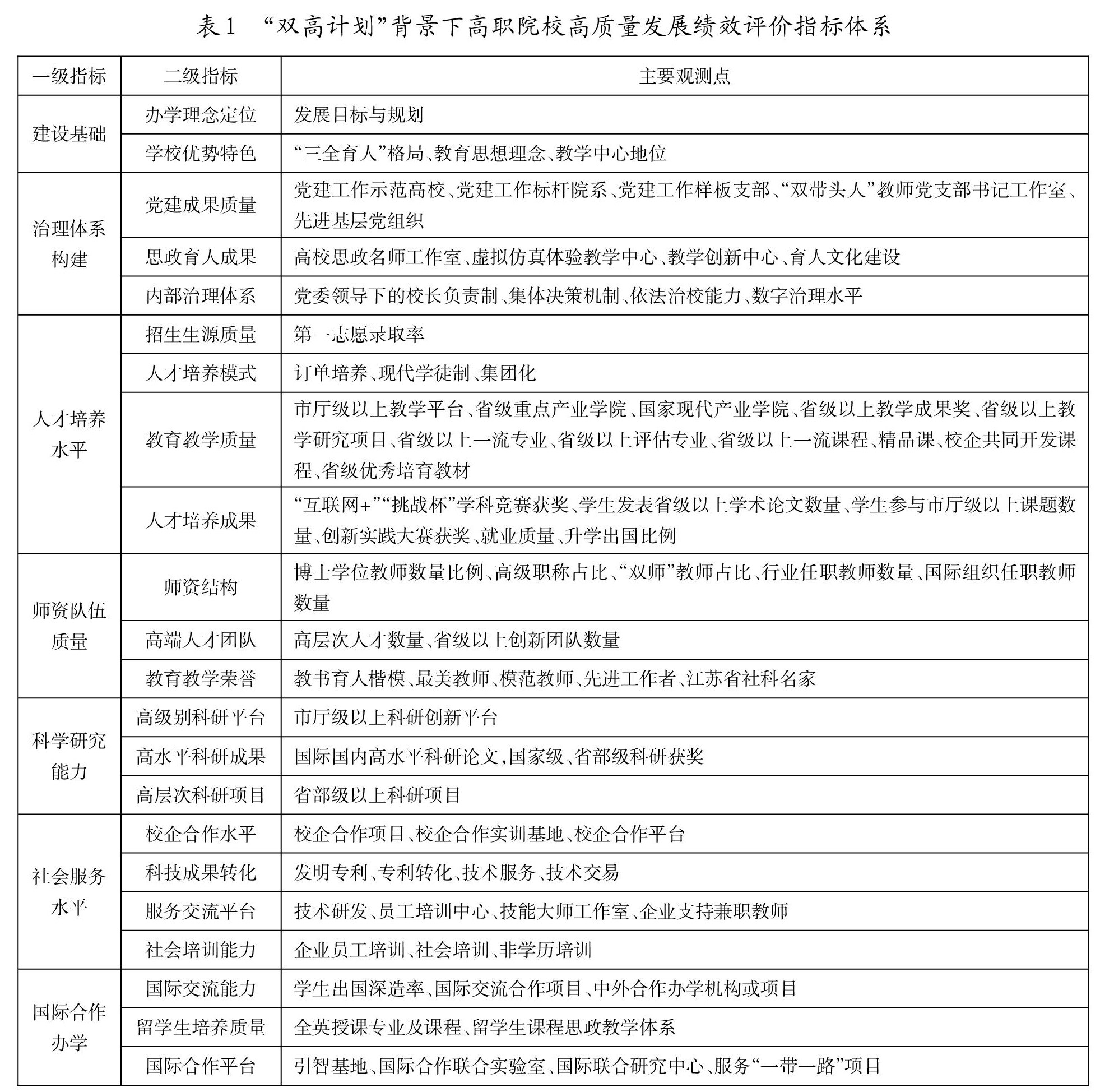
[摘要]针对高职院校高质量发展绩效评价的系统性及包容性有待提升、针对性及激励性有待加强、客观性及权威性有待强化的问题,文章建议从坚持系统观念,构建提升办学实力的顶层设计;强化党建引领,筑牢政治文化建设的治理体系;拓宽培养模式,提升创新精英人才的培养能力;深化引才育才,打造师资队伍建设的教育高地;立足地方需求,增强服务地方发展的能力水平;推进国际合作,拓宽对外合作办学的培养渠道;完善评价机制,强化绩效评价体系的质量成效七个方面着手,构建“双高计划”背景下高职院校高质量发展绩效评价指标体系,以推动高职院校构建现代职业教育体系,实现高职院校高质量发展。(剩余7361字)