注册帐号丨忘记密码?
1.点击网站首页右上角的“充值”按钮可以为您的帐号充值
2.可选择不同档位的充值金额,充值后按篇按本计费
3.充值成功后即可购买网站上的任意文章或杂志的电子版
4.购买后文章、杂志可在个人中心的订阅/零买找到
5.登陆后可阅读免费专区的精彩内容
打开文本图片集
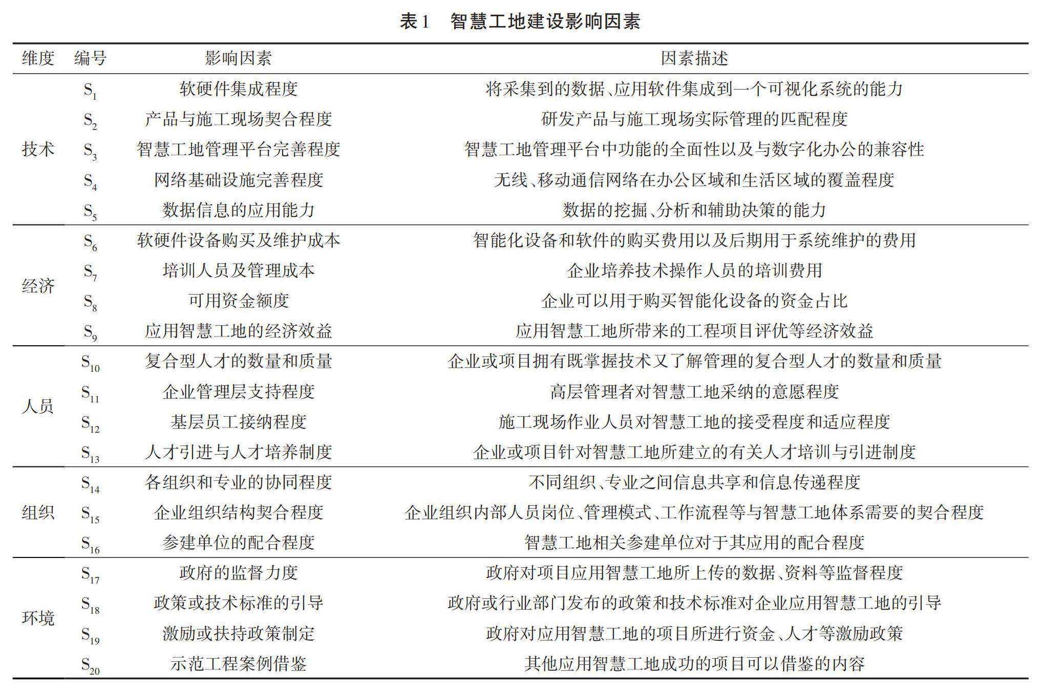
摘 要:【目的】探究影响智慧工地建设的因素,提高智慧工地建设水平。【方法】在文献研究法的基础上识别并确定20个智慧工地建设影响因素,之后利用社会网络分析法(SNA)对因素及因素之间的关系进行分析。【结果】智慧工地管理平台完善程度、软硬件设备购买及维护成本、培训人员及管理成本、复合型人才的数量和质量、企业高层支持程度、各组织和专业协同程度、激励或扶持政策制定等7个因素为关键影响因素。(剩余6686字)
登录龙源期刊网
购买文章
基于SNA的智慧工地建设影响因素研究
文章价格:5.00元
当前余额:100.00
阅读
您目前是文章会员,阅读数共:0篇
剩余阅读数:0篇
阅读有效期:0001-1-1 0:00:00