基于量化指标体系研究后疫情时代美国高校图书馆特藏资源服务的变化及启示

打开文本图片集
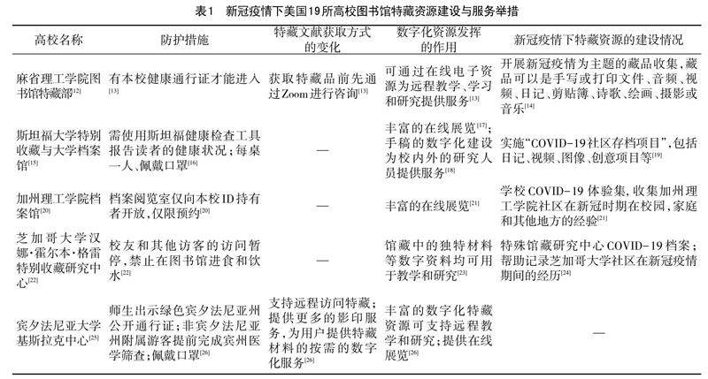
摘要:目的/意义:作为高校图书馆个性化标识的特藏资源,其建设和服务对于提高图书馆精神内涵、推动学校学科建设有积极作用。后疫情时代做好特藏资源的服务与建设,对提升高校图书馆的服务价值与影响力有着特殊意义。方法/过程:选取19所美国高校图书馆特藏部为研究对象,基于防护措施、特藏文献获取方式的变化、数字化资源发挥的作用和新冠肺炎疫情下特藏资源的建设情况等4个一级和12个二级指标,开展后疫情时代美国高校图书馆特藏资源服务的量化研究。(剩余20213字)