注册帐号丨忘记密码?
1.点击网站首页右上角的“充值”按钮可以为您的帐号充值
2.可选择不同档位的充值金额,充值后按篇按本计费
3.充值成功后即可购买网站上的任意文章或杂志的电子版
4.购买后文章、杂志可在个人中心的订阅/零买找到
5.登陆后可阅读免费专区的精彩内容
打开文本图片集
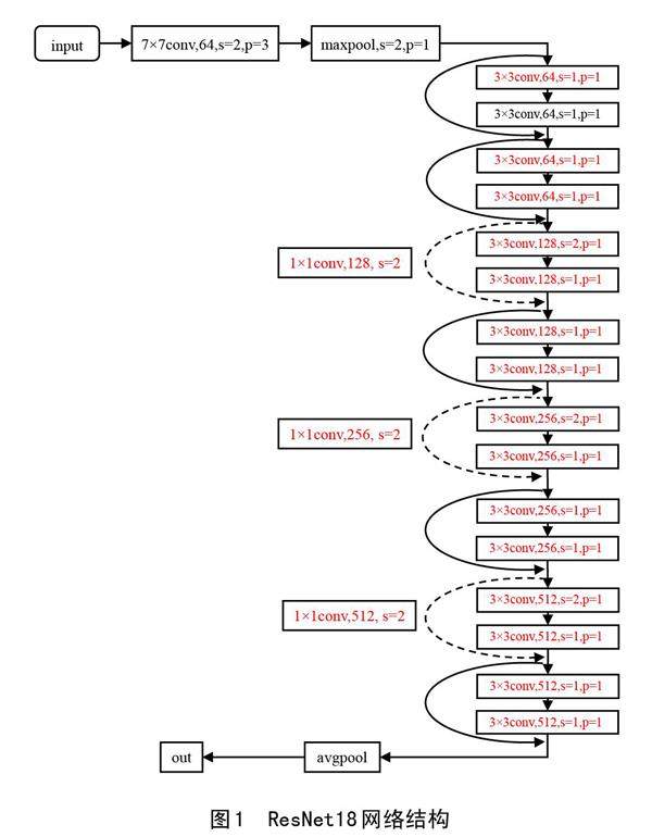
摘要:动物种类的识别一直是图像识别领域的重点,为了更好地对图像中动物进行识别、帮助社会对家庭宠物的管理,本论述提出一种基于ACNet模块和 CBAM 注意力机制模块而改进的 ACResNet18模型用来识别猫狗种类,通过非对称卷积快增强网络模型的核骨架,实现更有效的特征提取,引入 CBAM 注意力机制加强网络识别精度,能够更精确地对图像中猫狗进行识别和分类。(剩余6778字)
登录龙源期刊网
购买文章
基于改进ResNet网络的猫狗图像识别
文章价格:5.00元
当前余额:100.00
阅读
您目前是文章会员,阅读数共:0篇
剩余阅读数:0篇
阅读有效期:0001-1-1 0:00:00