注册帐号丨忘记密码?
1.点击网站首页右上角的“充值”按钮可以为您的帐号充值
2.可选择不同档位的充值金额,充值后按篇按本计费
3.充值成功后即可购买网站上的任意文章或杂志的电子版
4.购买后文章、杂志可在个人中心的订阅/零买找到
5.登陆后可阅读免费专区的精彩内容
打开文本图片集
中图分类号:G647.1 文献标识码:A 文章编号:1671-9468(2025)03-0053-29
DOI: 10.12088/pku1671-9468.202503004
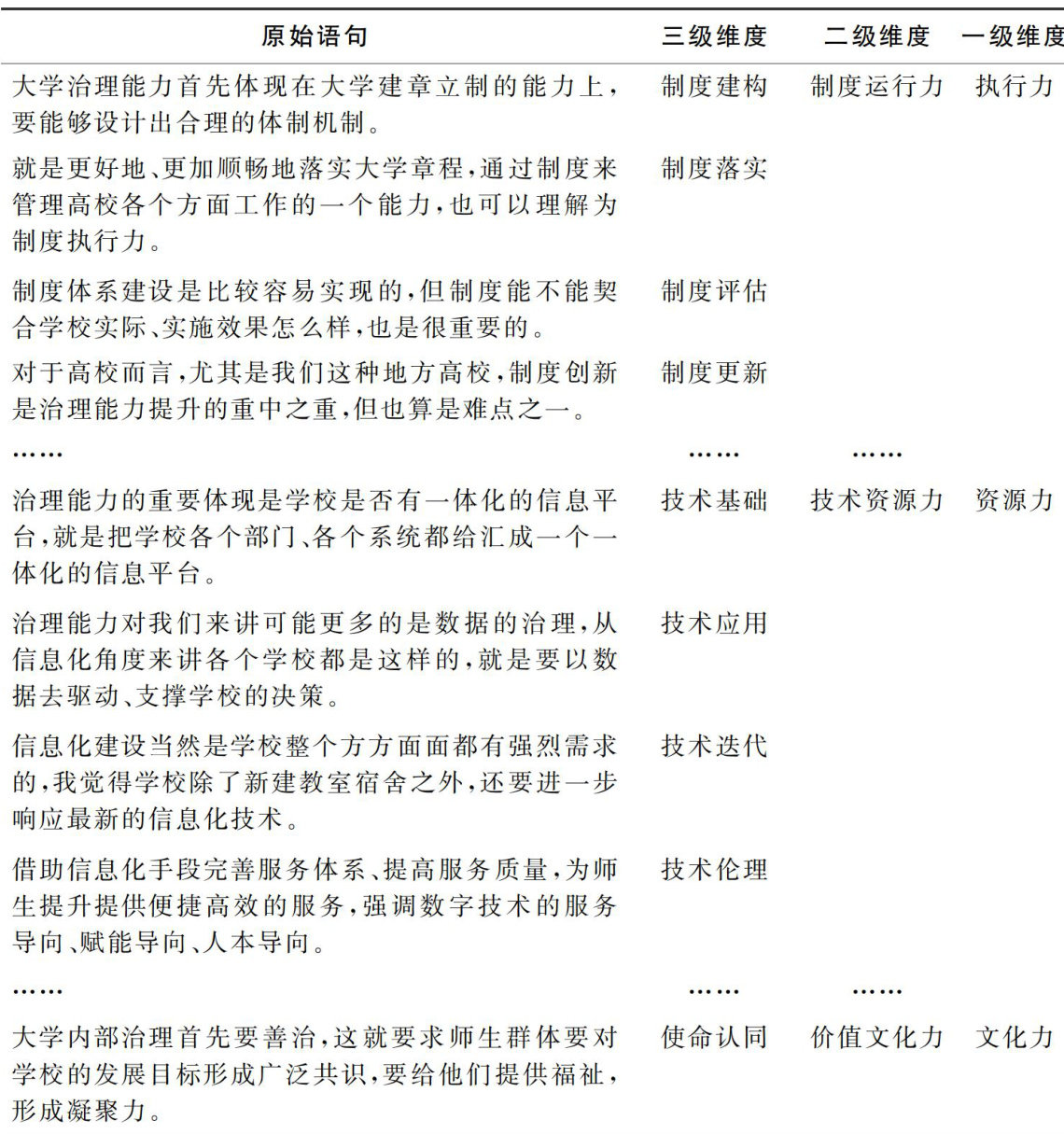
大学治理是治理主体组织和调动资源,建立秩序,采取特定集体行动实现治理目标,进而实现大学办学目标的动力学过程。大学外部治理和内部治理均是以大学为对象进行的治理活动,内部治理即大学以自身为对象进行自我治理的过程。(剩余32492字)
登录龙源期刊网
购买文章
大学内部治理能力:谁的能力?什么能力?
文章价格:6.00元
当前余额:100.00
阅读
您目前是文章会员,阅读数共:0篇
剩余阅读数:0篇
阅读有效期:0001-1-1 0:00:00