注册帐号丨忘记密码?
1.点击网站首页右上角的“充值”按钮可以为您的帐号充值
2.可选择不同档位的充值金额,充值后按篇按本计费
3.充值成功后即可购买网站上的任意文章或杂志的电子版
4.购买后文章、杂志可在个人中心的订阅/零买找到
5.登陆后可阅读免费专区的精彩内容
打开文本图片集
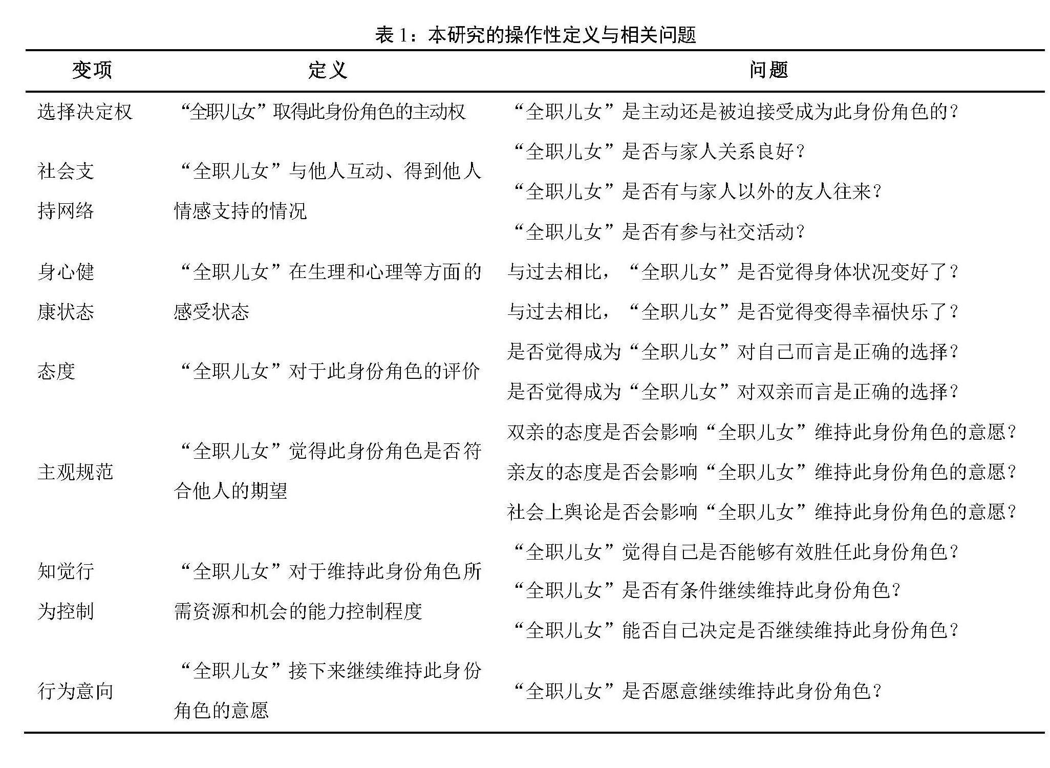
摘 要:“全职儿女”有别于先前的“啃老族”,他们在家中居住并负责照顾父母生活起居,换取双亲经济支持或是以个人积蓄度日;多数的“全职儿女”正处于事业发展和职业成长的人生黄金时期。根据豆瓣网、微博、抖音、知乎、小红书等互联网平台的文本内容为基础,从计划行为理论的视角来剖析“全职儿女”们的心路历程,主动选择或是被动成为“全职儿女”者都有,原因多元;他们与双亲之间的情感与经济依附关系是“全职儿女”形成和维持的重要基础。(剩余14919字)
登录龙源期刊网
购买文章
计划行为理论视角下“全职儿女”的形成、体验与因应研究
文章价格:6.00元
当前余额:100.00
阅读
您目前是文章会员,阅读数共:0篇
剩余阅读数:0篇
阅读有效期:0001-1-1 0:00:00