绿色金融对农业新质生产力的作用机制研究

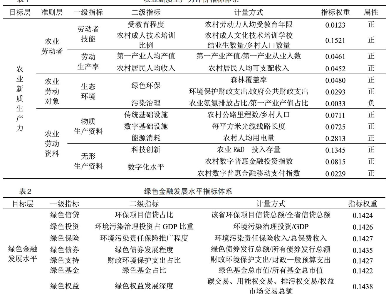
打开文本图片集
一、引言
农业现代化是中国式现代化的基石。2024年中央一号文件进一步强调,要锚定建设农业强国目标,强化农业科技支撑。2023年9月,习近平总书记赴黑龙江实地考察时强调,需推动新质生产力实现显著跃迁,2024年中央农村工作会议和2025年中央“一号文件"强调,要因地制宜发展农业新质生产力。农业新质生产力是在农业生产经营过程中,通过引入先进科学技术、工具以及创新管理理念,促进劳动者素养提升、劳动资料高阶转化、劳动对象深化广化,以此优化要素组合、激发农业全要素生产率增长潜能,使依靠土地、劳动力等传统要素投入驱动的累加式增长向科技驱动的乘数式增长转型的新型生产力。(剩余12341字)