注册帐号丨忘记密码?
1.点击网站首页右上角的“充值”按钮可以为您的帐号充值
2.可选择不同档位的充值金额,充值后按篇按本计费
3.充值成功后即可购买网站上的任意文章或杂志的电子版
4.购买后文章、杂志可在个人中心的订阅/零买找到
5.登陆后可阅读免费专区的精彩内容
打开文本图片集
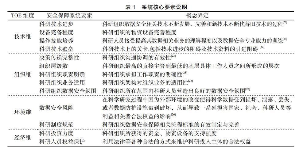
摘 要:科研活动中的数据安全是国家总体安全的重要构成,科研组织是维护国家数据主权的主战场,目前以我国科研组织为治理场域开展的数据安全保障体系研究缺乏系统性和针对性。为应对日益严峻的国内外数据安全挑战,本文基于TOE理论及数据安全能力成熟度模型,聚焦科研机构的技术、组织、环境和经济四方面要素,对科研组织边界下的数据安全保障系统要素进行概念定义和测度,构建仿真模型展开系统动态演化分析,厘清数据安全保证能力的演进机理、形成政策建议。(剩余11824字)
登录龙源期刊网
购买文章
科研组织视域的数据安全保障系统动态演进机理研究
文章价格:6.00元
当前余额:100.00
阅读
您目前是文章会员,阅读数共:0篇
剩余阅读数:0篇
阅读有效期:0001-1-1 0:00:00