现代商贸工业

现代商贸工业

2026年02期
  • 收藏
收藏成功
微博 空间 微信
《现代商贸工业》杂志是经国家新闻出版总署批准、由中国商办工业杂志社主管主办,面向国内外公开发行的一份大型政策指导与理论研...     展开

类型

半月刊

类别

学术
定价
促销信息
全年订阅更优惠!
¥20.00 ¥12.00
目录

区域经济

平凉市在黄河流域生态环境保护中的角色与责任
摘要:黄河流域生态保护和高质量发展是国家重大战略,平凉市作为黄河中上游重要节点城市,在流域生态环境保护中具有独特地位。文章通过分析平凉市地理区位、生态功能及环境现状,提出其具有“三水统筹践行者”“生态屏障守护者”“生态产业推动者”“环境污染...
AR与区块链协同驱动的社区治理模式研究
摘要:针对传统社区治理中居民参与不足、权责模糊等问题,以山东黄河生态廊道社区为案例,通过问卷调查与文献分析,结合AR与区块链技术,构建多维度感知系统和分布式信任机制,进而构建“政府统筹规划、技术企业支撑、社区主体参与”三维协同治理模式。选取...
职业教育服务乡村振兴的现实困境与优化策略研究
摘要:在国家大力实施乡村振兴战略背景下,职业教育作为培养高素质技术技能人才的关键阵地,在推动乡村全面振兴中起关键作用。通过从职业教育与乡村全面振兴的内在联系出发,研究职业教育推进乡村全面振兴的发展路径。分析当前职业教育服务乡村振兴现状、剖析...
昌吉州推动乌昌石创新共同体发展研究
摘要:昌吉回族自治州作为新疆重要的经济增长极,以创新驱动为引擎,积极促进乌昌石区域达成高质量发展目标。在区域创新共同体构建过程中,昌吉回族自治州通过发挥区位枢纽作用、提升政策协同效应、营造开放创新环境[1],成功探索出边疆民族地区参与区域创...
基于ROCCIPI框架新时期我国医疗资源问题识别与分析
摘要:本文基于ROCCIPI技术诊断模型,结合新时代医疗服务体系高质量发展的现实需求,通过模型的7大核心维度系统解构我国医疗系统存在的资源配置错位、服务效能不足及运行机制梗阻等多维矛盾。据此提出需把握技术创新与制度变革双轮驱动,突破物理资源...
高等职业教育科教融汇机制与路径研究
摘要:为破解高等职业教育科教融汇面临的资源配置失衡、协同机制不畅、科教融合度低等现实困境,高职院校需构建“四维协同”机制:以“政校行企”四方联动打破主体壁垒,靠“产学研创”生态融合实现要素闭环流动,借人才培养动态适配与需求咬合,凭市场驱动的...
开放大学体系办学评估的实践与优化路径研究
摘要:开放大学作为服务全民终身学习和学习型社会建设的重要载体,其体系办学质量直接关系到终身教育体系建设与教育公平的实现。本研究以河北开放大学为研究对象,系统分析了其在评估标准制定、评价机制创新、评估结果运用等方面的创新做法,并提出完善评估评...
三融入:新就业群体融入城市基层治理的对策研究
摘要:新就业群体是城市基层治理的重要内容,也是重要治理主体。天津市坚持人民城市理念,以党建为抓手,多措并举,引领新就业群体在城市基层治理中发挥正向作用。但总体来讲,新就业群体融入城市基层治理的路径探索仍处于起步阶段。本文把“三融入”——“融...

数字经济

数字时代算法的异化本质与批判性反思
摘要:在当前数字化时代背景下,算法作为数字生活的重要组成部分,其发展的终极目标同样应当服务于人的自由全面发展。但是在实践推进人类解放的过程中,算法却与资本逻辑形成了某种程度的共谋,进而引发了算法的异化现象。这种异化不仅背离了人的自由全面发展...
人工智能赋能高素质人才培育创新研究
摘要:随着人工智能技术的快速发展,高校思想政治教育正面临前所未有的机遇与挑战。人工智能不仅为思政教育开辟了新的教学路径,通过多元化、智能化的教学工具与资源,提升了教学质量,加速了教育资源共享,还促进了学生的个性化学习与全面发展。然而,人工智...
人工智能赋能管理科学与工程专业教育创新
摘要:随着人工智能的快速发展,其强大的自然语言处理与内容生成能力为教育领域带来了创新机遇。本研究聚焦人工智能在管理科学与工程专业课程思政中的应用,探讨其赋能课程思政的路径与实践模式。通过分析典型案例与实践路径,提出智能化教学资源建设、创新教...
AI新形态智慧课程助力医学人才创新能力培养
摘要:创新人才培养是国家创新发展战略实施的根基。大力提升医学生创新能力是医学教育改革发展的关键使命。在教育数字化转型全面深化的时代背景下,人工智能(artificial intelligence,AI)新形态智慧课程通过构建系统化的学科知识...
生成式人工智能赋能教育创新路径研究
摘要:生成式AI凭借其拟人对话能力和知识整合优势,正在深刻影响思政课教育教学模式。对话教学作为人性化和个性化教育的重要手段,是高校思政课教学的核心教学模式之一。然而,随着生成式AI工具的广泛应用,大学生在思政课对话教学中使用AI工具出现了学...
数字化转型驱动高职虚实共生教育模式重构
摘要:建设数字校园和提升教师数字素养是新时代高职院校落实教育数字化战略、积极推动高职院校思政教育教学改革的重要抓手。为此,文章在此探讨基于建构主义与具身认知的“三维六环”虚实共生教学模式,从构建教室课堂、虚拟仿真课堂以及社会实践课堂三者协同...
对接产业需求的数字赋能逆向教学设计实践
摘要:本文针对职业教育特点,提出基于逆向教学设计的课堂革命模式,旨在精准对接产业需求与教学目标[14]。通过问卷调研,分析岗位能力需求、教学需求及过程性评价难点,发现教学方法改进与过程性评价增维为核心诉求。研究指出,职业教育存在的问题,包括...
“数字+四链”赋能专创融合研究性教育评价研究
摘要:随着数字经济时代的到来,培养创新人才成为各国综合国力竞争发展的决定性因素,也是各个高校走向高质量发展的重要抓手。创新人才的培养必须推进专创融合课程研究性教学,激发学生的专业研究兴趣和创新能力;专创融合课程研究性教学必须构建科学客观的评...
AI赋能数据结构课程教改现状及对策研究
摘要:人工智能(AI)技术的快速发展为计算机类专业课程教学带来了新的机遇和挑战。本文以数据结构课程为例,探讨AI技术驱动下计算机类专业课程教学改革的现状、问题及对策。首先,分析了传统数据结构课程教学中存在的问题。其次,探讨了AI技术在数据结...

现代物流与供应链管理

现代物流与供应链管理
摘要:交通强国,民航先行,民航的安全发展对国家交通发展有着标杆性和鼓舞性的作用。本文以飞机仪表指示与惯性基准系统课程为例,探究课程思政建设的内在规律,明确民航高职院校专业课程思政建设的目标,深刻把握民航高职院校学生特点,结合民航高职院校专业...
AI赋能下民航通信专业优化路径研究
摘要:民航业具有高风险、服务属性强等独特行业特色,且近年来随着行业快速发展,其对人才专业技能和职业素养的需求也在不断迭代升级。课程思政作为“知识传授”与“价值塑造”有机融合的有效路径,在民航通信专业人才培养中发挥关键作用。在信息化大背景下,...
高职汽车专业财经素养教育融入社会实践路径研究
摘要:在汽车产业服务化转型加速与《新职业教育法》强化实践导向的双重背景下,针对高职汽车专业社会实践中财经素养教育长期脱离专业岗位场景、难有效融入的核心难题,本研究基于班杜拉社会学习理论,创新性构建“情境化观察—结构化认知—协同化实践—内驱促...
数智化赋能高职电子商务专业育人体系建设研究
摘要:课程思政是落实立德树人根本任务的必然要求,新时代背景下,国家对高校思想政治建设提出了新要求,探索数智时代背景下专业技能和职业素养深度融合的课程思政育人体系新模式势在必行。明晰课程思政的内涵,理论上构建高职电子商务专业课程育人体系模型,...
基于融合岗课赛证的电子商务专业活页教材开发实践
摘要:“岗课赛证”融合与活页式教材的理论基础为电子商务专业活页式教材开发提供了支撑。通过剖析“岗课赛证”融合内涵与活页教材特征优势,构建理论框架;并探讨电子商务专业教材与“岗课赛证”融合存在的问题;由此基于“岗课赛证”融合的电子商务专业活页...
面向“双碳”战略的高职轨道专业课程体系重构研究
摘要:文章通过深入分析现有课程体系在内容与“双碳”目标脱节、学科壁垒严重、实践教学与创新能力培养不足等方面的症结,提出了构建“基础+专业+创新”三维课程体系、引入碳中和相关通识与实践课程、推进项目化与模块化教学改革的重构路径。文章还详细探讨...

国际商贸

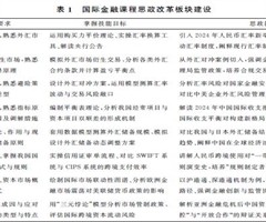
新时代国际金融课程改革路径探索
摘要:国际金融作为高校经济管理专业必修课程之一,在扎实金融理论基础之上,切入思政理念是为贯彻落实习近平总书记提出坚持思政教育为先的重要讲话精神。本文通过探讨思政教育与专业课程融合的可行性路径,提出重塑育人机制,明确量化考核方式的改革策略,对...
数智赋能外语教学效能提升路径研究
摘要:在数字化和智能化技术飞速发展的时代背景下,大学英语教学面临着前所未有的新机遇与新挑战。如何高效利用数智技术提升大学英语课程思政教学效能,已然成为教育领域的关注点。本文分析当前大学英语课程思政教学的困境,并结合数智技术的特点,提出了提升...
教育数字化转型下高职商务英语课程建设路径
摘要:在教育数字化转型深入推进的背景下,探索高职商务英语课程思政建设的有效路径,既是落实国家教育数字化战略与课程思政建设部署的必然要求,也是应对当前高职商务英语专业人才培养核心挑战、切实提高育人成效的关键举措。本研究致力于探索运用数字化技术...
新文科背景下多语种复合型创新人才培养改革与实践
摘要:随着生成式人工智能技术的发展,教育领域正经历从数字化向智能化转型的新阶段。本课程建设项目以大学第二外语法语课为实践平台,系统引入以ChatGPT为代表的AI工具,探索其在课程设计、教学活动生成、作文批改、口语训练及个性化反馈等环节的深...
基于生成式 AI的商务英语写作人机协同评价模型构建
摘要:针对商务英语写作评价中反馈效率低、个性化不足、主观性强等痛点,提出一种融合生成式人工智能的人机协同评价创新模型。该模型由评价理念、评价主体和方式、评价维度及评价流程构成,利用生成式AI进行评价与反馈,在动态人机认知互动中提升评价效能。...
数字贸易背景下跨境电商课程体系创新路径研究
摘要:随着数字贸易的兴起,大学生思想政治教育面临新的挑战。多元价值观念的涌入冲击主流意识形态引导,碎片化信息获取方式削弱了学生系统思维的形成,复杂的网络环境增加了思政育人的难度。为提升思政教育的时代性和实效性,文章提出了明确课程思政目标导向...

战略管理

新质生产力发展下政府管理的变革策略
摘要:随着人工智能(AI)的飞速发展,特别是大型多模态语言模型使越来越多的组织运营职能面临着被AI取代。近期以DeepSeek为代表的人工智能(AI)技术备受关注,许多地方政府工作报告首次提出实施“人工智能+千行百业”行动计划。为了新一轮科...
大数据时代档案安全管理探索
摘要:在档案管理工作中,安全管理是重头戏。网络环境为档案管理工作提供了新的方向,也提出了新的挑战。本文结合传统纸质档案和数字档案的安全管理,提出档案安全管理中需要注意的事项,从而为更好地进行档案安全管理工作提出一些建议。 关键词:档案管理;...
高校突发公共卫生事件应急管理策略
摘要:近年来,高校中食物中毒、传染病、意外伤害事故等突发公共卫生事件时有出现,严重威胁着师生的生命健康,并给高校应急防控管理带来了严峻的挑战。当前,高校在突发公共卫生事件应急管理中存在一些问题,主要有部分师生应急意识薄弱、应急管理制度不完善...
“技术赋能”与“人文回归”融合的管理人才培养模式改革
摘要:数字智能技术深入教育领域,在线教育平台普及使线下管理学课程价值受到质疑,需要重新审视其教育功能。通过分析数智技术对管理学教育生态的影响,发现数字化工具在知识传递效率上有优势,而线下教学在培养管理者核心素养方面有独特价值,从而提出“技术...
三育融合·六步循环:文创设计课程教改模式创新
摘要:目的:针对高职艺术设计课程中德育割裂、校企协同不足的问题,构建“三育融合·六步循环”教学模式,探索德、智、美三育协同育人路径。方法:以真实项目为载体,通过校企共建“八协同”机制,设计“概念提炼—创意展开—方案形成—成果发布—...
直播带货运营策划混合式教改模式探究
摘要:《中国教育现代化2035》指出教学需要融合现代信息技术的重要性与必要性,借助学习通等网络教学平台实施“课前导学、课中助学、课后拓学”的翻转混合式教学是符合发展趋势的。本文分析大数据与会计专业直播带货运营策划课程采用双线程实施教学的独特...
我国高等教育学习成效的研究热点与发展趋势
摘要:为系统把握近15年(2010-2025年)我国高等教育学习成效领域的研究动态与演进趋势,本研究采用文献计量法与CiteSpace软件,对中国知网(CNKI)931篇核心期刊文献进行分析。结果显示,年度发文量呈波动上升态势,2021年达...
数智时代高校特色型“明德文化”传播策略研究
摘要:在数智时代背景下,随着信息技术的飞速发展与普及,高校文化传播面临新的机遇与挑战。本文以“明德文化”为核心,立足儒家经典《礼记·大学》“明明德”的精神内核;“明德文化”不仅是中华优秀传统文化的重要组成部分,也是高校立德树人、培...
医卫类高职院校基于CIS的中医药文化传播研究
摘要:本文基于CIS(企业识别系统)理论框架,深入剖析其理念识别(MI)、行为识别(BI)与视觉识别(VI)3大核心要素,系统阐释其与中医药文化传播的内在关联与协同机制。重点探讨医卫类高职院校如何将CIS理论作为创新工具,构建系统化路径,有...
“双碳”战略下构建全方位育人新体系探索
摘要:新工科专业课程的建设不仅要考虑课程思政的要求,还要符合工程教育认证的标准。针对安徽工业大学能源动力专业冶金行业特色,火焰炉热工及构造课程的教学改革必须遵循“双碳”战略规划,围绕新工科培养目标进行课程内容的重构设计,探讨“双碳”战略下课...
环境工程专业科教融合教改研究与实践
摘要:环境监测是环境工程专业一门重要的专业基础课程,对学生的实践能力、创新能力培养具有重要作用,也会对学生在以后的科研及工作中解决环境监测问题起到重要引领作用。然而,由于该课程理论实践结合、科教融合在前期授课过程中相对缺乏,成为环境工程专业...

劳动经济

巾帼劳模事迹对女大学生劳动观塑造及就业启示研究
摘要:以“巾帼劳模”群体为研究对象,通过分析其职业成长轨迹与精神特质,揭示其对女大学生劳动观塑造和就业选择的积极影响。调查发现,大部分女大学生对劳动认知清晰,有着正确的劳动价值观与就业观,但少部分学生在劳动意志、劳动技能和就业心态等方面存在...
地方高校第二课堂成绩单制度育人模式研究
摘要:2016年的“三全育人”的大思政理念在全国高校思想政治工作会议上提出,会议强调,“要重视和加强第二课堂建设”。本文从“第二课堂成绩单”制度育人研究出发,以“大思政”为背景探究地方高校思政育人的内涵、“第二课堂成绩单”育人向度研究和“大...
研究生支教团教师教育支持体系的困境及对策研究
摘要:中国青年志愿者研究生支教团在输送乡村教育资源的同时,面临着制度性缺位与专业化断裂的困境。其一,职前培养“速成化”,培训周期短、内容通用性强,缺乏乡村场景适应性与针对性设计,导致研支团教师,尤其非师范背景者,知识能力断层与转化困难;其二...
职业院校劳动教育的价值意蕴与实践路径研究
摘要:职业教育高质量发展需深化劳动教育实践创新。基于马克思主义劳动观的核心要点——劳动创造人类历史、人类的活劳动是创造价值的唯一源泉、劳动助推人的自由全面发展和解放,建构职业院校劳动教育的价值逻辑:凝聚社会共识、重塑价值主体、调和阶层关系、...
新时代职业院校劳动教育实践基地建设路径研究
摘要:劳动教育实践基地是开展劳动教育的关键平台,具有教育性、实践性、社会性、时代性与发展性等多元特征。调研发现,当前劳动教育实践基地建设面临着重视程度不够、优质资源匮乏及利用率低、专业化师资队伍建设滞后等问题。新时代劳动教育实践基地建设,需...
五育并举视域下高职院校劳动教育体系构建研究
摘要:构建基于德智体美劳全面发展的劳动教育体系,是贯彻落实党的育人方针,发挥职业教育育人功能,弘扬劳动精神、工匠精神,实现人的全面发展的迫切需要。从五育并举下的高职院校劳动教育体系构建的现状基础出发,全面阐释劳动教育体系构建的基本原则,不断...
行业院校劳动教育体系构建实证研究
摘要:行业院校立足学科特色与行业资源优势,积极构建劳动教育体系,既是落实立德树人根本任务的战略支点,更是实现五育融合育人目标的创新实践。本文通过构建师生双主体评价模型,采用问卷调查和实地访谈的方式,对上海对外经贸大学、上海立信会计金融学院、...
新形势下西藏籍高校毕业生就业困境与对策研究
摘要:本研究以江苏城乡建设职业学院为例,通过深入西藏就业市场,结合西藏籍高校毕业生、在藏企业、行业协会三方走访调研,探究新形势下西藏籍高校毕业生面临的就业困境,并提出相应对策建议。研究结果表明,促进西藏籍高校毕业生顺利就业,必须从加大区外就...
教育数字化下高水平专业化开放大学教师队伍建设研究
摘要:在数字化技术迅猛发展的当下,教育领域正经历着深刻变革。开放大学作为现代远程教育的重要组成部分,在教育数字化浪潮中,建设高水平、专业化教师队伍成为其发展的核心命题。本文以河北开放大学体系教师为研究样本,通过问卷调查法,系统剖析了当前开放...
高职创新创业人才培养研究
摘要:红色文化是中国共产党在领导中国革命、建设和改革历程中创造的先进文化,是中华民族宝贵的精神财富与文化遗产,其在中国革命历史中占据着核心位置,承载着中华民族不断奋起的深刻印记,对当代青年的教育意义非凡。将其融入高职创新创业教育,既是传承文...
基于产教融合的新商科微专业人才培养创新路径
摘要:数智化转型背景下,区域产业对“懂技术、会运营、善创新”的商科复合型人才需求迫切。在此背景下,教育部开展“双千”计划,旨在通过指导高校联合企业开设微专业,提升学生就业适配性、促进专业内涵建设和缓解人才培养结构性矛盾。然而,目前高校新商科...
风景园林专业管理类课程赋能高质量就业路径探究
摘要:高质量发展已成为新时代的主题,高质量就业亦成为评价新时代高校办学质量的重要指标。文章在阐述高质量就业、风景园林管理类课程的内涵与重要性的基础上,就大学生高质量就业的困境与途径两方面作了较为详尽的探究。研究认为,大学生高质量就业存在的困...

财务与金融

会计专业课程岗课赛证融合教改实践探究
摘要:随着科技的进步和经济的发展,企业间竞争愈发激烈,会计行业的人才需求发生了翻天覆地的变化,管理会计成为会计发展的重要方向之一。社会对业财融合型财务人员的高度需求,促使职业院校重视管理会计课程教学工作。基于岗课赛证视角,分析了当前管理会计...
基于OLISE的高职院校会计课程教改研究
摘要:课程思政是一种综合的教学范式,需要系统设计教学过程和方法,用科学的方式让思政育人与专业教学同向同行[1]。高职院校是培养应用型人才的主阵地,文章以高职院校会计类课程为例,设计OLISE教学模式下课程思政的教学过程和方法。本文认为课程思...
业财信息一体化基础混合式“金课”建设与应用研究
摘要:在数字化转型背景下,高校混合式“金课”建设为实现高质量和高效率的教学带来新的可能性。本文以业财信息一体化基础课程为例,深入分析传统教学模式所存在的诸多问题以及混合式“金课”建设与应用研究的可行之处,构建了“课前自学—课中导学—课后拓学...
工商管理类专业课程教学评价指标体系构建
摘要:课程思政教学评价是推动思政要素融入专业课堂、促进教师提升课程思政意识和能力的重要手段,更是检验课程思政教学成效、监控课程思政教学质量的重要环节。研究以CIPP教学评价模型为工商管理类专业课程思政教学评价的评价内容框架,通过访谈、数据编...
翻转课堂模式下财政学教改探索
摘要:作为理论性与实践性兼具的核心课程,财政学长期受传统“教师主导型”教学模式制约,存在学生参与度低、思维深度不足等突出问题。为破解这一困境,本研究将翻转课堂模式与课程思政的价值引领相结合,探索教学内容与育人目标深度融合的新路径。基于财政学...
微观经济学课程教改创新与实践研究
摘要:新文科建设对微观经济学课程教学提出了更为严格的要求,课程思政改革必须实现知识传授、能力培养和价值引领的有机统一。在此背景下,分析微观经济学课程思政的可行性与必要性,设计微观经济学课程思政元素,并提出思政元素融入微观经济学课程教学的实现...
中职会计专业人才职业素养培养模式研究
摘要:针对会计行业转型对基层从业人员职业素养提出的新要求,文章基于当前培养过程中存在的数字化应用滞后、职业认同感低、法律意识薄弱、评价体系单一,以及职业判断能力不足等突出问题,构建了涵盖数字化教学体系、职业认知教育、场景化法治教育、多元化评...
创新视角下中职财经混合式教改探索与实践
摘要:信息技术的快速发展推动了中职财经教育的教学模式革新,混合式教学作为改革的重要方向备受关注。本研究采用文献研究、案例分析和调查研究相结合的方法,从教学模式创新、教学资源整合和评价体系优化3个维度,对中职财经混合式教学进行了系统探讨。研究...
师生共同体模式在涉税类课程中的教改实践
摘要:师生关系是教育教学过程中最基本的关系。构建师生共同体可以强化师生交流、建立更加和谐的新型师生关系,提高育人质量,推动高等教育高质量发展。本文以税法与税收筹划课程为例,剖析该课程的设置现状,提出“四商+三维+两线+一体”的课程教学思路,...
税法课程教研室的建设与探索
摘要:文章首先阐述了广州城市理工学院管理学院税法课程教研室的建设基础和建设定位。接着围绕优师资、优教学和优学生的“三优”目标,探讨了教研室在师资建设、课程建设、教科研建设和学生建设4个方面的具体建设内容与方法。最后,对税法课程教研室在教学质...
商业伦理与会计职业道德课程改革探索
摘要:本文聚焦于商业伦理与会计职业道德课程的教学改革,针对当前不断涌现的财务造假与数字伦理失范问题,强调课程改革对人才培养与行业发展的重要性。通过剖析课程在教学内容、实践环节、案例教学及评价体系方面的现状与问题,提出优化课程模块、强化实践环...

产教融合与人才培养

核心素养培育视角下文化资源的开发运用
摘要:红色资源在高职思政课中有着重要的育人功能,是丰富思想政治理论教学内容重要手段。教师应根据教学要求,深入研究地方红色资源与思政课有效结合的逻辑和意义,确保学生能对红色文化有高度的认同感,并转化为职业素养,全面提升学生的综合素质。首先,阐...
五育并举理念下应用型高校融合育人实践路径
摘要:随着五育并举理念的提出,应用型高校在教育中不断探索创新的人才培养模式,力求实现德、智、体、美、劳全面发展的教育目标。在这一理念下,思政教育与美育教育的融合成为提升学生综合素质的关键路径。本文研究了五育并举理念下,应用型高校“思政+美育...
党建育人视域下高职院校党支部建设研究
摘要:随着高等职业教育迈入提质培优关键阶段,高职院校学生党支部亟须强化自身建设,着力破解党建与育人“两张皮”难题,以持续巩固基层党组织战斗堡垒作用,全面提升技术技能人才供给质量。本文深入剖析高职院校学生党支部在党建育人视域下的功能定位,系统...
布鲁姆教育目标分类法指导下高职教育课程教改探索
摘要:教学质量保障体系的构建是高等职业教育发展的关键,持续改进教学方法与模式是提升人才培养质量的核心任务与最终目的。以无机及分析化学课程为例,结合高素质技能型人才培养目标,以满足职业岗位需求为导向,针对当前化学课程教学中理论与实践衔接不足、...
融合教育参与的演化博弈模型及激励策略研究
摘要:本文从大学生参与融合教育的意愿出发,构建健康大学生和残疾大学生参与融合教育的演化博弈模型,分析二者的参与决策演化路径,并对研究结果进行算例分析。结果表明,当普通学生和残疾大学生选择开展融合教育时,双方所投入的精力,在融合教育中的收获以...
城市的魅力通识选修课程建设探索
摘要:党的十八大以来,习近平总书记围绕大学生思想政治教育发表了一系列重要讲话,强调要善用“大思政课”。近年来,各高校也在不断探索课程思政建设,全面提高育人质量。城市的魅力是一门聚焦城市发展的通识选修课,该课程对推动学科交叉融合,提高学生综合...
同等学力申请硕士学位的发展历程及培养模式探讨
摘要:同等学力申请硕士学位是一种非学历教育,可以帮助在职人员在不脱产的情况下学习前沿知识、提升自身学历。本文界定了同等学力与同等学历的区别,回顾了同等学力申请硕士学位的发展历程,针对目前同等学力申硕过程存在的问题,探讨了同等学力硕士研究生培...
数字化背景下高素质人才培养模式创新探索
摘要:在2025年教育部等9部门印发《关于加快推进教育数字化的意见》战略指引下,数字化深刻重构着高校思政育人模式。本文聚焦牡丹江医科大学深入探究医学研究生思政育人模式,借助文献研究、案例分析等方法,详细剖析现状,发现存在教育投入不足、师资力...
新文科背景下面向产业需求的高职营销专业教改探索
摘要:在新文科背景下,专业思政建设对培养兼具职业素养与道德品质的复合型人才具有重要意义。当前,营销专业思政教育仍面临思政目标定位不清晰、价值引领成效不显著、评价体系不健全等现实问题。高职院校应围绕“一培养二坚持三构建”确定专业研究思路,再实...
数据库技术与应用课程教改研究
摘要:数据库技术与应用课程是计算机类相关专业中一门重要课程,高职院校数据库课程亟须突破传统教学模式。本文分析了数据库技术与应用课程的教学现状,针对当前教学中存在的课程目标与岗位需求脱节、思政元素融入浅表化、教学模式单一等问题,提出OBE理念...
新工科下电子信息应用型本科实训课程教改研究
摘要:针对新工科建设对应用型人才培养的需求,基于OBE教育理念构建电子信息专业实训课程体系。通过电子实物制作的项目化教学,系统培养学生电路设计、调试与测试能力。实践表明,融合电路仿真、面包板验证、PCB制板等阶梯式训练模块的教学模式,可有效...
高职物联网应用技术专业“三进阶”育人策略与实践
摘要:针对高职物联网应用技术专业课程思政“融合表层化”“路径碎片化”的困境,本文提出“知识浸润—情境感知—素养内化”三进阶育人策略。基于物联网技术开发性与包容性、探索性与实践性、交叉性与系统性的特点,挖掘专业课程中的思政基因,构建从认知奠基...
新课标背景下高职信息技术课程改革实践研究
摘要:基于新课标指导的信息技术应用课程建设理念,分析了当前高职信息技术课程的教学现状,有针对性地提出高职信息技术课程建设优化教学模块和教学模式梯度拓展,教学资源建设智能化与思政化共进,丰富教学模式多元化与个性化共融,教师筑牢观念转换和实践应...
双高计划背景下数控铣床加工实训课程的创新实践研究
摘要:数控铣床加工实训课程作为高职院校机械类专业的核心实践环节,聚焦于培养学生的高素质技术技能。本文在“双高计划”建设背景下,深入剖析该课程的实践探索路线。通过优化课程体系、深化教学改革、完善评价机制,旨在以工学结合为主要方法,以提升学生岗...

工程管理与技术

液压与气压传动课程数智化教改范式创新
摘要:针对工科教育中长期存在的知识体系碎片化、价值传导表层化与能力培养割裂化等问题,以液压与气压传动课程为例,提出“AI+图谱+思政”的教学新范式,探索技术赋能与价值引领的深度融合机制。通过构建知识图谱显性关联技术原理与工程伦理,AI算法动...
自然地理学课程建设现状及改进建议
摘要:课程思政建设在新时代高等教育改革中占据重要地位。当前,自然地理学课程思政在体系构建和资源整合等方面已有所突破,但仍面临思政内容与学科知识的有机结合存在障碍,部分教师在课程思政实施方面经验不足,相关评价体系亟待健全等问题。基于上述问题,...
质量工程管理专业教改与实践
摘要:在制造强国、质量强国的大思政时代背景下,以地方院校质量管理工程专业开设的可靠性工程课程为例,探索可靠性工程课程思政建设策略及实施路径。首先明确课程思政教学目的和意义;其次结合课程内容及教学特点挖掘思政元素明确教学内容;最后,探讨课程思...
高职院校安装工程计量与计价课程创新与实施策略
摘要:贵州山地地貌和多元文化给建筑安装工程计量与计价带来特殊需求。针对高职院校安装工程计量与计价课程与地方实际脱节、实践教学不足等问题,文中结合山地建筑管道、电气、通风空调工程特殊技术要求,从课程目标调整、教学内容优化、教学模式创新、评价体...
基于知识图谱的高层建筑结构与抗震课程教改探索
摘要:高层建筑结构与抗震课程内容繁杂、综合性强且难度较大,传统教学模式难以达到理想的教学效果,本文依托知识图谱,对高层建筑结构与抗震课程进行了改革探索,重点阐述了知识图谱的建设流程及其在教学设计与实施中的应用策略,最后对后续知识图谱的应用作...
面向新质生产力人才需求的土力学课程教改研究
摘要:高质量经济发展需要新质生产力,其核心是需要创新型的科技人才。为更好培养新质生产力所需人才,以立德树人为目标,产教研融合为基础,从教学团队建设、课程体系构建、授课方式转换、在线平台建设、课程思政融合、评价考核改进等方面对土力学课程进行了...
相关杂志
  • 中国商论

    中国商论

    2026年04期
    ¥17.49
  • 中外建筑

    中外建筑

    2026年01期
    ¥9.90
  • 河南科技

    河南科技

    2026年02期
    ¥6.00
  • 海洋开发与管理

    海洋开发与管理

    2025年10期
    ¥21.69
  • 计算机应用文摘

    计算机应用文摘

    2026年04期
    ¥9.00
  • 社会科学研究

    社会科学研究

    2026年01期
    ¥9.00
  • 现代信息科技

    现代信息科技

    2026年04期
    ¥18.00
  • 湖南大学学报(社会科学版)

    湖南大学学报(社会科学版)

    2025年06期
    ¥12.00
  • 中国调味品

    中国调味品

    2026年02期
    ¥0.00
  • 计算技术与自动化

    计算技术与自动化

    2025年04期
    ¥10.89
  • 民主与科学

    民主与科学

    2025年06期
    ¥3.39
  • 智库理论与实践

    智库理论与实践

    2026年01期
    ¥90.00
订阅全年后,您可享受以下权益
①该本杂志即日起至未来1年内所有更新电子版杂志的使用权限;
②赠送该杂志的部分往期的杂志的使用权限,有效期1年。

全年订购价格: ¥432.00

订阅全年
--%>

登录龙源期刊网

温馨提示:

1.点击网站右上角的“充值”按钮可以为您的账号充值

2.充值金额可以选择30,50,100或500元

3.充值成功后即可购买网站上的任意杂志或文章

还没有龙源账户? 立即注册

购买杂志

现代商贸工业

杂志价格:¥12.00元

  • 微信扫码支付
  • 当前余额:100.00

购买杂志

现代商贸工业

杂志价格:¥12.00元

  • 微信扫码支付
  • 当前余额:¥100.00

    去充值
monitor
客服机器人