陕西理工大学学报(自然科学版)

陕西理工大学学报(自然科学版)

2025年06期
  • 收藏
收藏成功
微博 空间 微信
《陕西理工大学学报(自然科学版)》是陕西省教育厅主管、陕西理工大学主办的自然科学类学术期刊。本刊以坚持党的基本路线,倡导...     展开

类型

双月刊

类别

定价
促销信息
全年订阅更优惠!
¥10.00 ¥6.00
目录

机械.材料

AZ91镁合金半固态电磁处理晶粒细化机制及其性能优化
摘要:采用光学金相显微镜 ??X 射线衍射仪、扫描电子显微镜和能谱仪,研究了半固态AZ91镁合金在不同电磁搅拌参数下显微组织和力学性能的改变。结果表明:当搅拌频率为 20Hz ,搅拌电流为40A,搅拌时间为 35s ,搅拌方式为正反混合搅拌...
晶粒尺寸对Ni51Ti49形状记忆合金力学性能的影响研究
摘要:相比于二元近等原子比NiTi形状记忆合金,富Ni成分的形状记忆合金因其较低的相变温度和较高的超弹应力已得到广泛应用,但有关晶粒尺寸对Ni51Ti49记忆合金力学性能影响的研究仍不足。针对此问题,采用Ni51Ti49记忆合金丝材对其在室...

生物.化学

植物提取物抑制痤疮丙酸杆菌研究现状及发展趋势
摘要:分析了植物提取物抑制痤疮丙酸杆菌的研究,包括发展态势、核心研究主体、研究热点与前沿。通过CiteSpace、VOSviewer、COOC软件对WoS数据库中的文献进行计量学分析,结果以可视化形式呈现。分析了该领域的年发文量趋势和关键词...

电气.自动化

基于扩张观测器的DFIG-RSC非奇异快速终端滑模控制
摘要:针对传统滑模控制在双馈风力发电机运行中,在电网电压出现扰动,系统参数发生变化的工况下,讨论了一种基于扩张观测器的非奇异快速终端滑模控制策略。首先,在两相静止坐标系下分析了以有功、无功功率为变量的双馈电机数学模型,同时引入扩张观测器对系...
基于主从博弈的多虚拟电厂与共享储能协同优化调度
摘要:研究了虚拟电厂运营商、共享储能运营商及不同类型虚拟电厂(商业型、居民型、工业型)之间的协同运行机制,分析了各主体间的博弈关系,并提出了基于Stackelberg博弈的模型框架。该框架以虚拟电厂运营商的动态定价机制为核心,下层目标是降低...
基于Stackelberg 博弈的动态电量定价和充放电调度
摘要:随着智能电网和电动汽车产业的快速发展,电动车接入电网的规模不断增大,这给充电站资源分配、电网负荷平衡及用户充放电决策带来了挑战。因此,提出了一种基于Stackel-berg博弈的智能充放电调度模型。该模型利用物联网传感器采集车辆电池状...
四开关Buck-Boost变换器模型预测控制
摘要:针对传统PI控制存在的动态性能欠佳、模式切换过程中不够平滑等问题,提出了一种基于模型预测控制的四开关Buck-Boost(FSBB)变换器新型双闭环控制策略。首先,分析四开关Buck-Boost变换器在不同工作模式下的工作模态,并建立...
面向断丝检测的低 I/0 口多传感器监测系统设计与实现
摘要:针对生丝切断机断丝检测多测点场景下单片机I/O资源占用率高、线缆冗余度大、系统扩展性差的问题,提出了一种基于单总线协议的低I/O多传感器监测系统设计方法,利用DS18B20温度传感器的单总线协议实现单个I/O对8个断丝传感器的低 V0...

信息.计算机

一种基于NSGA-Ⅱ的稀布平面阵列方向图优化算法
摘要:针对稀布平面阵列天线的多指标协同优化问题,基于部分密度锥削策略,把阵列口径划分为一系列同心环路并引入侧边填充因子作为优化变量,弱化对单元位置的约束并极大降低待优化变量的数目,便于算法的快速寻优。进一步,利用非支配排序遗传算法(NSGA...
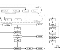
基于改进YOLOv11的变压器外观缺陷检测算法
摘要:针对目前变压器外观缺陷检测精度低无法兼顾效率的问题,基于YOLOv11n进行改进。首先设计一种倒置残差注意力机制(iEMA),有效利用长距离依赖关系,并动态地计算特征权重,旨在提升变压器外观缺陷检测的准确性和鲁棒性;其次利用注意力(H...
基于Hadamard-SVD的空域图像水印算法
摘要:为了提高水印嵌入与提取的速度,提出了一种基于Hadamard-SVD的空域图像水印算法,旨在同时实现水印的鲁棒性与高效性。该方法通过空域直接计算与Hadamard变换DC系数及SVD最大近似奇异值等效的系数来进行水印嵌入,避免了变换域...
相关杂志
订阅全年后,您可享受以下权益
①该本杂志即日起至未来1年内所有更新电子版杂志的使用权限;
②赠送该杂志的部分往期的杂志的使用权限,有效期1年。

全年订购价格: ¥36.00

订阅全年
--%>

登录龙源期刊网

温馨提示:

1.点击网站右上角的“充值”按钮可以为您的账号充值

2.充值金额可以选择30,50,100或500元

3.充值成功后即可购买网站上的任意杂志或文章

还没有龙源账户? 立即注册

购买杂志

陕西理工大学学报(自然科学版)

杂志价格:¥6.00元

  • 微信扫码支付
  • 当前余额:100.00

购买杂志

陕西理工大学学报(自然科学版)

杂志价格:¥6.00元

  • 微信扫码支付
  • 当前余额:¥100.00

    去充值
monitor
客服机器人